This thread has been locked.

If you have a related question, please click the "Ask a related question" button in the top right corner. The newly created question will be automatically linked to this question.

[参考译文] DAC8775:4 个–20mA 输出问题 — 错误的模拟输出

Guru**** 2766845 points

Other Parts Discussed in Thread: DAC8775, DAC8775EVM

请注意,本文内容源自机器翻译,可能存在语法或其它翻译错误,仅供参考。如需获取准确内容,请参阅链接中的英语原文或自行翻译。

https://e2e.ti.com/support/data-converters-group/data-converters/f/data-converters-forum/1585296/dac8775-4-20ma-output-issue---incorrect-analog-output

器件型号: DAC8775

TI 团队大家好、  

我正在使用 DAC8775IRWFT(使用 STM32 Nucleo 板)、遇到了 4 –20mA 电流输出功能的问题。 我使用两个单独的 IC 进行了两次测试、并观察到了每种情况下的不同结果、但都没有产生预期的输出电流。  

测试 1 — 输出卡在~Ω 0.0007mA 处。  
这是我对 DAC 的初始配置: void DAC88775_init (void){//重置 DACHAL_GPIO_WritePin (GPIOB、GPIO_PIN_1、RESET);HAL_DELAY (100);HAL_GPIO_WritePin (GPIOB、GPIO_PIN_1、SET);HAL_DELAY (100);// 1。 选择降压/升压寄存器 (0x06h) DAC8775_Write (0x06、0x0001);//选择通道 A//2。 配置降压/升压寄存器 (0x07h) DAC8775_Write (0x07、0x0001);//我们处于跟踪模式、无电压钳位、启用正 ARM、禁用负 ARM。// 3. 选择 DAC 寄存器 (0x03h) DAC88775_Write (0x03、0x0030);//选择通道 A、禁用菊花链功能、禁用看门狗计时器(目前)// 4。 配置 DAC 寄存器 (0x04h) DAC8775_Write (0x04、0x100C);// 16mA 短路保护、启用输出、默认压摆率和步长(目前禁用压摆率)以及 4 –20mA 输出模式。


然后、我将 0xC000 写入寄存器 0x05 以请求~16mA 输出。 然后、我记录了以下测量值:  
-增加的负载:在 4 –20mA 输出引脚和接地之间的 160 欧姆电阻。  
-输出电压(跨电阻器):0.0011V  
-输出电流(联线万用表): 0.007mA。
- VPOS_IN_A:4.16V
-报警针脚:3.04V
-状态寄存器 (0x0B):在 DAC 写入之前 (0x05)= 0x1080、在 DAC 写入之后= 0x0000。  

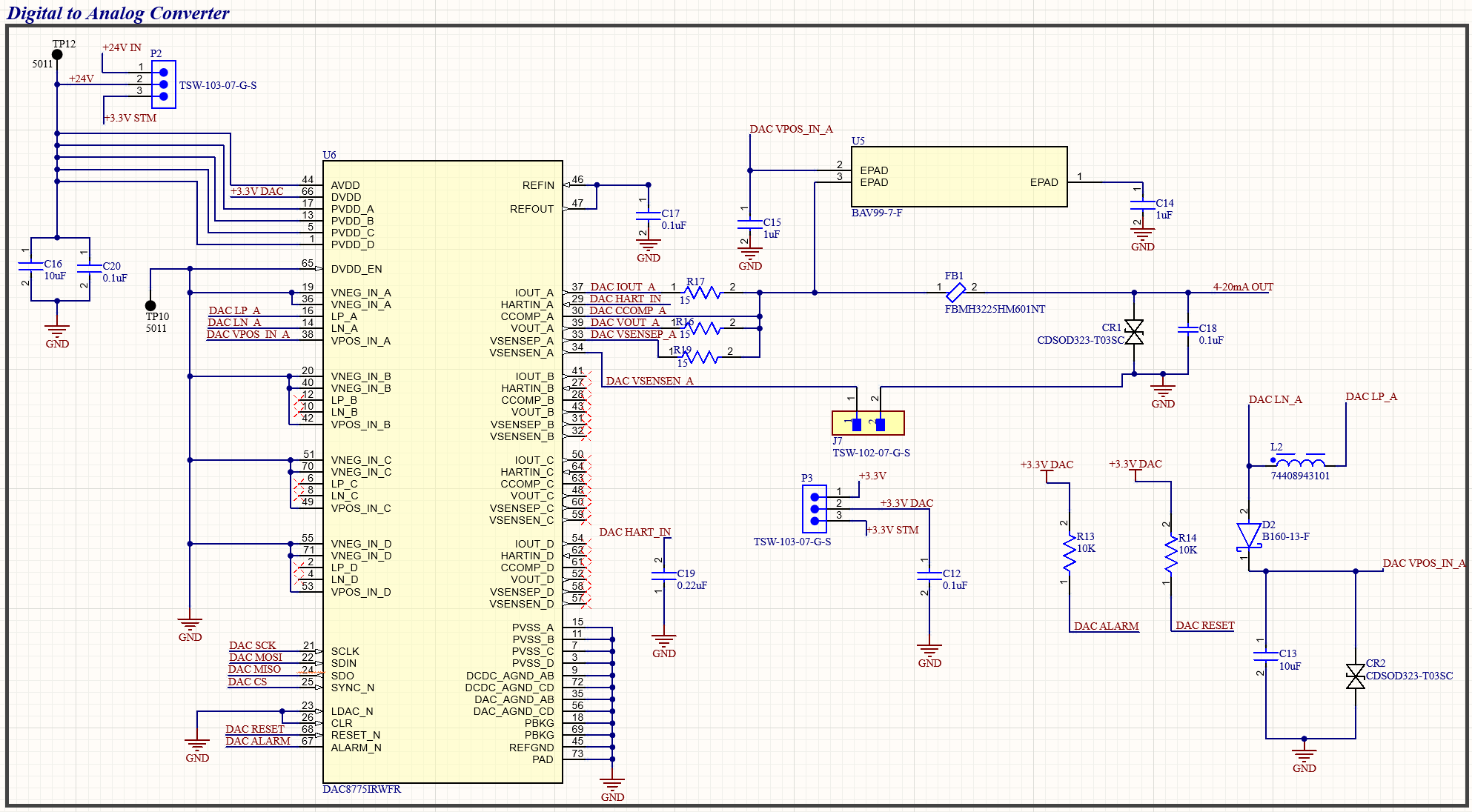
我后来发现 CR1 和 CR2 上安装了错误的二极管(是 3.3V 钳位—CDSOD323-T03SC) 。 移除这些二极管后、我将寄存器 0x07 更新至 0x0481、以便能够将钳位升高至 6V。 然后再次测量:  
-输出电压和电流和以前一样。  
- VPOS_IN_A:6.66V
-报警针脚:3.04V
-状态寄存器 (0x0B):在 DAC 写入之前 (0x05)= 0x1080、在 DAC 写入之后= 0x0000。  
此时、我怀疑连接错误的二极管损坏了 DAC 的模拟输出状态。  

测试 2 — 已更换 IC、类似问题
用新的 IC 替换后、我运行了此配置: void DAC88775_init (void){//重置 DACHAL_GPIO_WritePin (GPIOB、GPIO_PIN_1、RESET);HAL_DELAY (100);HAL_GPIO_WritePin (GPIOB、GPIO_PIN_1、SET);HAL_DELAY (100);// 1。 选择降压/升压寄存器 (0x06h) DAC8775_Write (0x06、0x0001);//选择通道 A//2。 配置降压/升压寄存器 (0x07h) ACDAC88775_Write (0x07、0x04C1); //可以设置钳位、6V 钳位、启用正 ARM、禁用负 ARM。// 3. 选择 DAC 寄存器 (0x03h) DAC88775_Write (0x03、0x0030);//选择通道 A、禁用菊花链功能、禁用看门狗计时器(目前)// 4。 配置 DAC 寄存器 (0x04h) DAC88775_Write (0x04、0x100C);// 16mA 短路保护、输出启用、默认压摆率和步长(目前禁用压摆率)以及 4 –20mA 输出模式// 5。 对 DAC 数据寄存器 (0x05h) DAC8775_Write (0x05、0x8000) 进行编程;//用于完整性测试}

然后我将 0x8000 写入寄存器 0x05 以请求~12mA 输出。 然后、我记录了以下测量值:  
-增加的负载:在 4 –20mA 输出引脚和接地之间的 160 欧姆电阻。  
-输出电压(在电阻器上): 0.054V 在电阻器上  
-输出电流(使用万用表内嵌): 0.33mA
- VPOS_IN_A:5.36V
-报警针脚:3.04V
-状态寄存器 (0x0B):在 DAC 写入之前 (0x05)= 0x1080、在 DAC 写入之后= 0x0000。  

问题:
-
器件是否允许以这种方式运行? 使用寄存器 0x05 并请求输出(例如 0x8000)?
-这是配置和执行首次启动测试的正确方法,我设置它的方式吗?  
- IC 下面的散热焊盘是否会影响模拟性能?或者这只是一个典型的散热焊盘,像其他 IC ? 如果器件没有足够的焊料(甚至缺少少量焊料)、这是否会导致器件性能低下(即使在启动时)?


请告诉我,如果你需要从我这边更多的信息 我也随附了原理图。 如果可以通过电子邮件进一步讨论、请告知我。 感谢您的支持。  
DAC8775_sch.png
 

  • 请注意,本文内容源自机器翻译,可能存在语法或其它翻译错误,仅供参考。如需获取准确内容,请参阅链接中的英语原文或自行翻译。

    您好、

    很抱歉,这个帖子上个星期掉下来了,我们只是得到它。  

    我仔细阅读了您的帖子、我认为问题不在电路中、而是在设置中。 我认为您缺少的一步是 基准未打开。 DAC 基本上根据基准值调节输出。 当基准为零时、输出基本上为 零乘以该刻度。  要开启基准、您需要 在位 4 中写入 Reset Config 寄存器。 对于该寄存器、这是对 0x0010 进行写入以写入寄存器 0x02。 同样、为器件和使用万用表上电、以便在写入此寄存器时观察基准电压的变化。

    至于其他问题、我认为器件基本上设置正确(测试格式有点难理解)、散热焊盘设置正确。 该焊盘确实有一个电阻接地连接路径、因此它是电路的一部分。

    无论如何、请检查基准并设置 DAC、告诉我您是否能够获得输出值。

    Joseph Wu

  • 请注意,本文内容源自机器翻译,可能存在语法或其它翻译错误,仅供参考。如需获取准确内容,请参阅链接中的英语原文或自行翻译。

    此外、您可以检查的另一项内容是查看 VPOS_IN_x 引脚会在启用降压/升压电压时改变电压。 启用降压/升压后、我认为 VPOS_IN_x 引脚应变为 4V 至 5V。

    Joseph Wu

  • 请注意,本文内容源自机器翻译,可能存在语法或其它翻译错误,仅供参考。如需获取准确内容,请参阅链接中的英语原文或自行翻译。

    您好 Joseph、  

    感谢您回复我。 我完全忽略了这一步。 开启基准后、当从 DAC 请求电流时、我能够看到负载电阻器两端的电压。  

    在使 DAC 正常工作后、我使用执行了扫描测试 (4 个–20mA) 500 Ω 电阻作为负载。 我得到的电流输出结果具有较大的百分比误差 (5%–6%)。 然后、我使用了对 DAC 的内置校准功能并将百分比误差降低至<1%、但 DAC(在校准和未校准测试中)达到了峰值  18.68mA  当申请 20mA 时。

    这可能是什么原因有什么想法? 我附上了表以供参考。 请提供任何信息。 谢谢。  


     

  • 请注意,本文内容源自机器翻译,可能存在语法或其它翻译错误,仅供参考。如需获取准确内容,请参阅链接中的英语原文或自行翻译。

    耶稣,


    根据您提供的数据、输出似乎在获得更高的电流时开始逐渐减少。 我对它有几条评论。 首先、我要确保使用了良好的电阻。 可能会出现一定程度的自发热、因此使用具有低漂移的精密电阻器非常重要。 我还会使用良好的万用表。 根据您所显示的精度、它看起来就像您使用的是手持式仪表、因此它有助于拥有更多数字。

    这一切都是说的,我认为这不是任何一个问题。 输出端的 TVS (CDSOD323-T03C) 看起来仍然缓慢导通。 由于此钳位与您的负载并联、因此它会将一些电流从负载中拉出。 在拆焊 TVS 之前、您可以运行两个测试来快速进行检查。 首先、您可以使用较低的电阻器(可能为 100Ω)。 使用较低的电阻器时、电压要低得多、通过 TVS 的漏电流要低得多。 其次、您只需使用电流表来测量电流并以该方式检查电流。

    如果这两个电压都不能切换、请确保当 IOUT 电压为 9.34V 时、VPOS_IN_A 处的电压接近 12.5V 如果 VPOS_IN_A 接近 9.34V、则会对该电压进行钳位。


    Joseph Wu

  • 请注意,本文内容源自机器翻译,可能存在语法或其它翻译错误,仅供参考。如需获取准确内容,请参阅链接中的英语原文或自行翻译。

    耶稣,

    我还建议购买 DAC8775EVM(如果尚未购买)。 我发现此评估模块对于了解和评估该器件的使用非常有帮助。  

    https://www.ti.com/tool/DAC8775EVM

    Joseph Wu