您好,
我们正在开发一个应用程序,设计如下:
常规SPI通信正常工作(使用示波器验证)。 我们可以通过RDATA命令写入/读取寄存器并获取数据结果。
我们需要支持
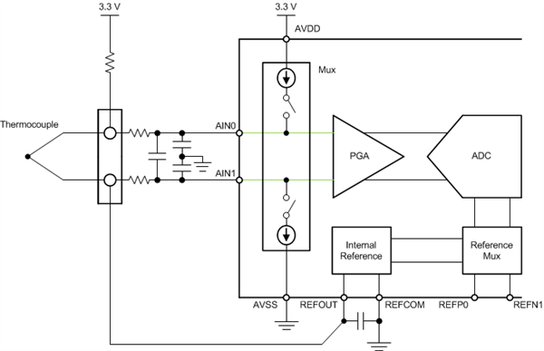
a)根据随附的示意图找到正确的寄存器设置
b)将数字结果转换回热电偶电压。
到A)目前,我们尝试了以下寄存器设置来读取第一个信道
SetRegisterValue (MUX0,MUX_SP2_AIN0 | MUX_SN2_AIN1); //通道1
SetRegisterValue (MUX1,REFSELT1_ON| VREFCON1_ON); //内部参考上的ADS参考,内部参考上的
SetRegisterValue (IDAC0,IMAG2_1000); // IDCA0 = 1000µA
SetRegisterValue (IDAC1,I1DIR_AIN1); // IDAC1 = AIN1
SetRegisterValue (VBIAS,VBIAS_RESET); //无偏差
SetRegisterValue (SYS0,PGA2_32); // PGA 32默认SPS 5
要b)从数据表主题9.5 中2数据格式1 LSB =(2×VREF / Gain)/ 2^24 =+FS / 2^23以下方程式是获取热电偶电压的正确方法吗?
RAW_VALUE = RDATA_result();
LSB =(2 * 2.048 / 32)/ 1677.7216万;
电压= RAW_VALUE * lsb
感谢您对此提供的任何帮助。
问候,
丹尼尔




