This thread has been locked.

If you have a related question, please click the "Ask a related question" button in the top right corner. The newly created question will be automatically linked to this question.

[参考译文] ADS131A04:VNCP作为负电压参考? / AVSS的最小范围?

Guru**** 2771175 points

Other Parts Discussed in Thread: ADS131A04

请注意,本文内容源自机器翻译,可能存在语法或其它翻译错误,仅供参考。如需获取准确内容,请参阅链接中的英语原文或自行翻译。

https://e2e.ti.com/support/data-converters-group/data-converters/f/data-converters-forum/663466/ads131a04-vncp-as-negative-voltage-ref-minimal-range-for-avss

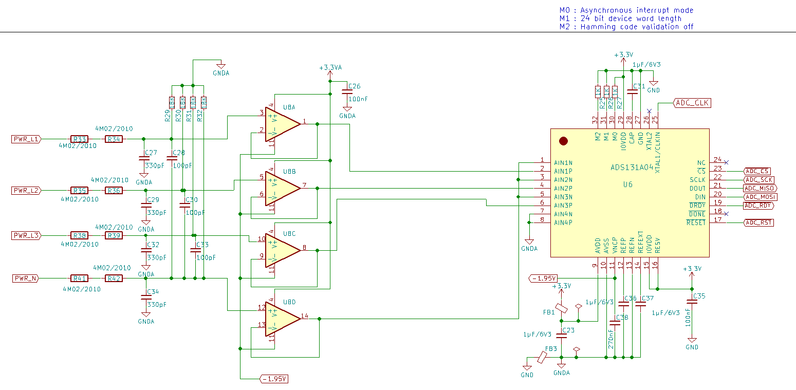
部件号:ADS131A04

团队,

请帮助您解决以下问题:

  • 我们是否可以将负电源输出VNCP (-1.95V)用作运算放大器的负电源参考?
    是否允许这样做?
    四个运算放大器的估计功耗为大约450µA Ω。

  • 最小模拟输入电压可以是AVSS–1.5 V (请参阅 推荐的工作条件)。
    我们计划使用内部2.44V参考电压。 施加的最大差动电压为2.4Vpp。  
    (ADS131 (与AVSS)的输入信号在+1.2V之前为-1.2V)
    这是否可以?

安东尼

  • 请注意,本文内容源自机器翻译,可能存在语法或其它翻译错误,仅供参考。如需获取准确内容,请参阅链接中的英语原文或自行翻译。
    您好,Anthony:

    请发给我一个您正在尝试使用ADS131A04执行的操作的示意图。 我对使用VNCP为设备外的任何设备供电有保留意见,因此我将与设计人员讨论以获取他们的意见。
  • 请注意,本文内容源自机器翻译,可能存在语法或其它翻译错误,仅供参考。如需获取准确内容,请参阅链接中的英语原文或自行翻译。

    您好Tom,

    我们希望为运算放大器(电压推杆)供电,作为ADS131A04模拟输入的缓冲器。 ADS131A04的输入阻抗不足以直接连接到模拟信号。 请参阅随附的示意图。 感谢您的反馈。

    此致

    Johan Favorel

  • 请注意,本文内容源自机器翻译,可能存在语法或其它翻译错误,仅供参考。如需获取准确内容,请参阅链接中的英语原文或自行翻译。
    你好,Johan!

    我已经与ADS131A04的模拟设计人员进行了交谈,但遗憾的是,我们无法支持来自VNCP引脚的任何电流消耗。 我将与Anthony交谈,看看我们可以为您提出哪种替代解决方案。