我写这篇文章的目的是希望有人能够使用 STM32F4 Nucleo 板或类似的 STM 板来驱动 ADS114S08。
我在与 ADC 建立可靠的通信方面没有成功。
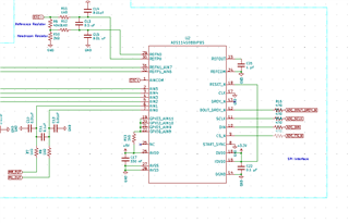
下面是原理图的相关部分:
请注意、此时所有输入、refp 和 refn 都未连接到任何器件。

我已使用以下设置配置了 STM SPI 接口:

以下 例程说明了我如何尝试写入和读取:

到目前为止、我收到的唯一有意义的数据是 当 ADC 断电时发送 RREG 命令。 这样做将返回我尝试读取的任何寄存器的默认寄存器值。 当 ADC 通电时、它为我提供00或 FF、有时会在两者之间提供一些随机值。
使用以下例程读取转换数据会在大部分时间返回0x04、并在其余时间返回垃圾信息。 我们非常感谢您的任何帮助。 谢谢!
