Other Parts Discussed in Thread: DAC80501
请注意,本文内容源自机器翻译,可能存在语法或其它翻译错误,仅供参考。如需获取准确内容,请参阅链接中的英语原文或自行翻译。
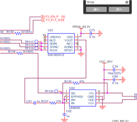
器件型号:DAC80501 我正在进行编程以使用 DAC80501。
我正在使用 SPI 模式。
但是、输出不是正常输出。
输出在大约4.5kHz 时打开/关闭。
首先、使用"gain"命令写入0000h、然后将8000h 作为 DAC 数据写入。
输出大约为1.25V、0V 打开/关闭。
如果未使用"gain"命令写入0000h、则在2.5V 和0V 时重复打开/关闭、因此认为 SPI 通信正常执行。
如果您对原因有任何了解、请告知我们。
示例)缺少必要的 CMD 处理、用法不正确、如电路图等
