This thread has been locked.

If you have a related question, please click the "Ask a related question" button in the top right corner. The newly created question will be automatically linked to this question.

[参考译文] ADS8685:申请设计评审。

Guru**** 2525670 points


请注意,本文内容源自机器翻译,可能存在语法或其它翻译错误,仅供参考。如需获取准确内容,请参阅链接中的英语原文或自行翻译。

https://e2e.ti.com/support/data-converters-group/data-converters/f/data-converters-forum/976579/ads8685-request-a-design-review

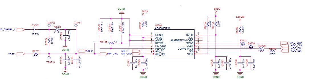
器件型号:ADS8685

你好

您能否查看随附的设计文件?

此致

  • 请注意,本文内容源自机器翻译,可能存在语法或其它翻译错误,仅供参考。如需获取准确内容,请参阅链接中的英语原文或自行翻译。

    您好、Louis、

    1. AIN_GND 应直接连接到 DGND、DGND 应为实心接地层。
    2. 不得焊接 R3726。
    3. C3720和 C3718中的一个应为1uF 电容器。
    4. R3720和 R3721只能在您想要测量电源上的电流时使用。
    5. 我不知道3.3VDM 电源的用途是什么,也看不到 AIN_P 信号来自何处,而这一简单原理图中的信息有限。

    此致、

    戴尔