This thread has been locked.

If you have a related question, please click the "Ask a related question" button in the top right corner. The newly created question will be automatically linked to this question.

[参考译文] ADS124S08:将 ADS124S08用于定制测试设备-设计检查和输入泄漏澄清请求。

Guru**** 2589275 points
Other Parts Discussed in Thread: ADS124S08

请注意,本文内容源自机器翻译,可能存在语法或其它翻译错误,仅供参考。如需获取准确内容,请参阅链接中的英语原文或自行翻译。

https://e2e.ti.com/support/data-converters-group/data-converters/f/data-converters-forum/886958/ads124s08-using-ads124s08-for-custom-test-equipment---design-check-and-input-leakage-clarification-request

器件型号:ADS124S08

您好!

我正在实施一个测试设备、并正在考虑使用 ADS124S08。

作为背景、这用于测试一系列自定义双端器件、对其运行0-10V 扫描、然后反向运行0-10V 扫描、并生成 I-V 曲线。

这些器件是非常弱的实验传感器、电流在1.0nA 至1.0uA 范围内、因此控制泄漏至关重要。

当前建议的测试设备架构如下:

MAX5733 32通道 DAC、16位、0~10V 范围、缓冲输出、能够驱动1mA。

MAX4731是一款泄漏电流为0.1nA、工作电压为0-10V 的双通道模拟 SPST 开关。

MAX329是一款漏电~1pA 的四路扩散到单路扩散多路复用器、能够在0~10V 下运行。

ADS124S08是一款具有输入多路复用器、差分测量和集成放大器的 ADC。


对于每两个 DAC 输出、一个 MAX4731将一个0欧姆或100K 欧姆串联电阻连接到一个器件引脚。

每个器件引脚都连接到此电路的副本、因此可以扫描[0V、0->10V]、然后扫描[10V->0v、0V]。  

100k 欧姆电阻器的两侧通过 MAX329连接到 ADS124S08输入、在此处进行差分测量。

在该特定通道的电流测量模式期间、ADS124S08以差分方式感测100k Ω 电阻。  
当特定通道用作电压扫描的高侧时、MAX329断开 ADS124S08的连接、因此它永远不会看到高电压。

实际上、ADS124S08只连接到低侧感应电阻器、其中1nA~1uA 电流被灌入100k Ω 电阻器、或保持悬空和未读状态。


 
 
对于此应用、我有关于 ADS124S08的一些问题。

1)在数据表第17页中:
典型特性
在 TA = 25°C、AVDD = 3.3V、AVSS = 0V、DVDD = IOVDD = 3.3V 时、使用内部 VREF = 2.5V、内部4.096MHz 振荡器、
且 PGA 已启用(除非另有说明)
图10. 绝对输入电流与绝对输入电压间的关系。

该图显示了良好的性能、但距离边缘附近除外。  范围的边缘是否与 AVDD 和 AVSS 绑定?  更直接地说、如果使用 AVSS=-2.5V、AVCC=+2.5V、AINx=0V 附近是否仍有明显的泄漏?

2)
考虑到问题1、您是否会在此应用中推荐 ADS124S08?

3)
如果是#2、我们应该在通过 MAX329连接输入与尝试从 ADS124S08读取数据之间等待多长时间?  丢弃一些初始数据点是否更好?

4)
如果是#2、我们考虑使用 Rsense = 100k 欧姆、在 x16增益下启用 PGA、外部2.5V 基准、外部时钟、AVSS=-2.5V、AVCC=+2.5V、 采样率范围为10~1000/秒。  此设置是否是一个好主意?
我们可以从该测试设置中期望什么类型的电流精度?  系统将始终运行在控制良好的实验室环境中。

5)
在数据表中、有 DVDD 和 IOVDD、但 IOVDD 被规定为具有最低 DVDD。  对于3.3V 和5.0V、IOVDD 可能存在、但无法支持2.5V 或1.8V 逻辑(DVDD=3.3)、这似乎有点不寻常。  情况确实如此吗?

谢谢!










  • 请注意,本文内容源自机器翻译,可能存在语法或其它翻译错误,仅供参考。如需获取准确内容,请参阅链接中的英语原文或自行翻译。

    您好、Cirthix、

    如果能看到原理图、我会有所帮助、因为我对您尝试做的事情不了解。  一般情况下、泄漏电流很小、但泄漏电流会在输入端产生分压器、并在结果中显示为误差。  1nA 的电流非常小、您正在尝试构建类似于 Agilent 3458A 的测量系统、该系统的成本高达数千美元。  因此、您真正期望看到的性能水平并不清楚。

    请参阅下面我的其余回答。

    此致、

    Bob B

    [引用用户="Cirthix"]

     
    对于 应用、我有关于 ADS124S08的一些问题。

    1)在数据表第17页中:
    典型特性
    在 TA = 25°C、AVDD = 3.3V、AVSS = 0V、DVDD = IOVDD = 3.3V 时、使用内部 VREF = 2.5V、内部4.096MHz 振荡器、
    且 PGA 已启用(除非另有说明)
    图10. 绝对输入电流与绝对输入电压间的关系。

    该图显示了良好的性能、但距离边缘附近除外。  范围的边缘是否与 AVDD 和 AVSS 绑定?  更直接地说、如果使用 AVSS=-2.5V、AVCC=+2.5V、AINx=0V 附近是否仍有明显的泄漏? [BOB]随着输入接近 AVDD 和 AVSS、泄漏电流将增加、这主要是由于 ESD 二极管连接到电源。 在第89页的 ADS124S08数据表10.1.5节中、讨论了泄漏和输入。  简而言之、连接到 AVSS 时、引脚的泄漏电流最高。  在双极电源供电的情况下、在本例中、中间电源或 AGND 处的泄漏极小。

    2)
    考虑到问题1、您是否会在此 应用中推荐 ADS124S08? [BOB]不清楚对精度的期望是什么或 ADC 输入的实际输入范围。  如果绝对输入电压为100mV、ADS124S08肯定能够测量输入。  但是、会出现一些错误、很难判断是否可以容忍该错误。  电路板布局布线也很重要、任何接地反弹都可能是一个问题。

    3)
    如果是#2、我们应该在通过 MAX329连接输入与尝试从 ADS124S08读取数据之间等待多长时间?  丢弃一些初始数据点是否更好? [BOB]如果没有更多信息、很难回答这一问题、因为我不知道涉及什么类型的电容以及这如何增加任何模拟稳定。  最坏的情况是丢弃一个样本(或更多、具体取决于数据速率和所需的稳定时间)。

    4)
    如果是#2、我们考虑使用 Rsense = 100k 欧姆、在 x16增益下启用 PGA、外部2.5V 基准、外部时钟、AVSS=-2.5V、AVCC=+2.5V、 采样率范围为10~1000/秒。  此设置是否是一个好主意?
    我们可以从该测试设置中期望什么类型的电流精度?  系统将始终运行在控制良好的实验室环境中。 [BOB]听起来好像我不是很有帮助、这种问题就像问我"如果我在院子里植一棵苹果树、水果的味道会好吗?"  有了一棵苹果树,有很多东西要考虑,比如种植哪种特定的苹果树,土壤条件如何,树水的频率如何,树所处的气候如何?  我需要以类似的方式了解电路板布局和 ADC 的信号路径。  外部时钟噪声是否会进入系统?  容差和温度系数是多少、或使用的电阻器是多少?  该基准的精度规格是多少?  还有更多...我们知道1uA 的结果比1nA 的结果更好,1nA 的误差可能很大,具体取决于实际输入电压和泄漏电流。  根据图10、在中模拟电源下、漏电通常非常小。 我们可以确定的另一点是、数据速率越快、产生的噪声越高、分辨率就越低。  此外、电阻越大、热噪声越高。  因此、一般而言、噪声可能是您最关心的问题。

    5)
    在数据表中、有 DVDD 和 IOVDD、但 IOVDD 被规定为具有最低 DVDD。  对于3.3V 和5.0V、IOVDD 可能存在、但无法支持2.5V 或1.8V 逻辑(DVDD=3.3)、这似乎有点不寻常。  情况确实如此吗? [BOB]请参阅第8页的第7.3节。  DVDD 的范围为2.7V 至3.6V、IOVDD 的范围为 DVDD 至5.25。  因此、简单的答案是肯定的、IOVDD 不能低于 DVDD。  此器件 IC 工艺不允许使用低压数字电源、且限制为2.7V 的最小电压、并且无法在2.5V 或1.8V 的电压下运行。  为了省电、有两个电源用于更高的 IO 电压、而内核 DVDD 以可能更低的电压运行。

    谢谢!










    [/报价]

  • 请注意,本文内容源自机器翻译,可能存在语法或其它翻译错误,仅供参考。如需获取准确内容,请参阅链接中的英语原文或自行翻译。

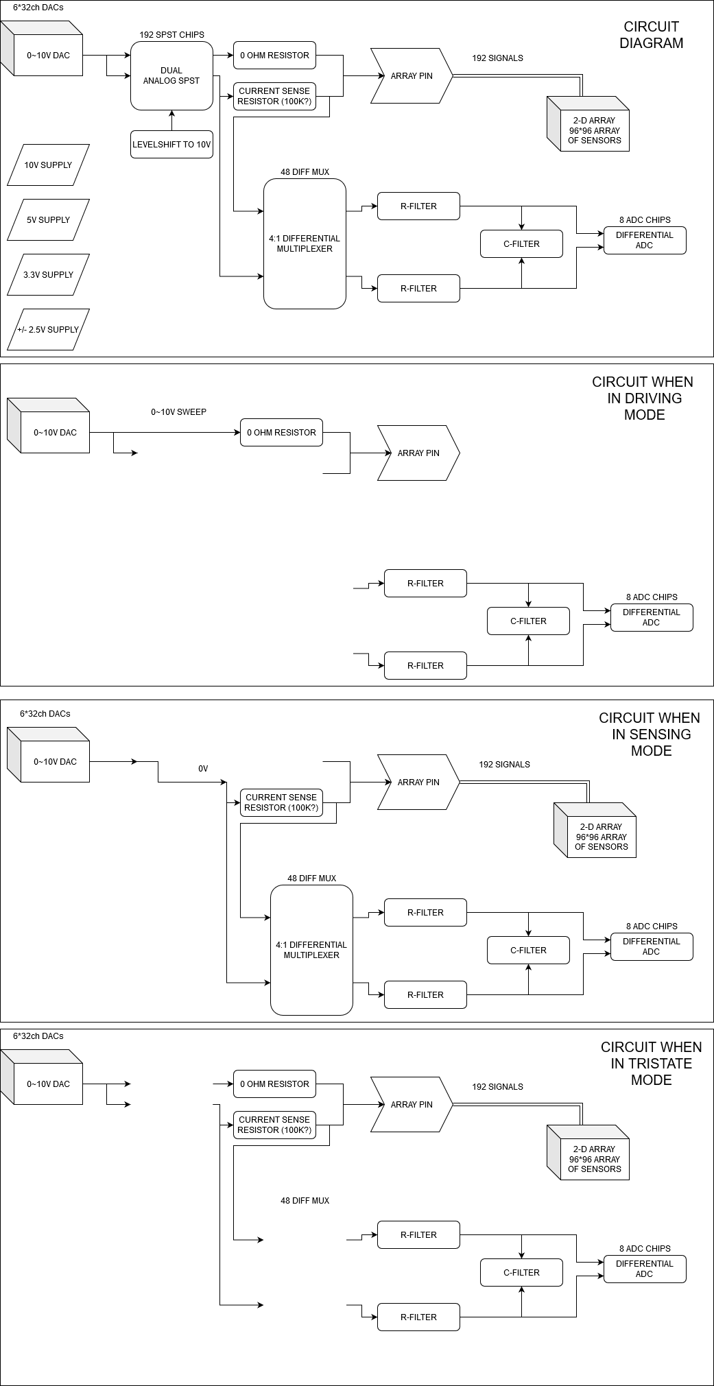
     随附方框图。

    感谢您的快速而详细的响应!  我们将替换一个测试设置、该设置当前使用 Keithley 2636、但一次仅测试一个器件。

    1) 1)感谢您的确认。  将使用+/-2.5V。

    2/4)我们的想法是、对于100K 或1M 电流感应电阻器、ADC 输入上的泄漏电流将是主要误差源、但老实说、我不熟悉在这种小信号领域进行设计。

    3)将使用许多样本进行测试、并查看数据的稳定速度、这并不是一件重要的事情。  现在不确定传感器电容是多少、而不是"小"电容。

    5) 5)没问题、我们将选择一个支持3.3V 电压的主机器件。

    谢谢!

  • 请注意,本文内容源自机器翻译,可能存在语法或其它翻译错误,仅供参考。如需获取准确内容,请参阅链接中的英语原文或自行翻译。

    您好、Cirthix、

    您似乎希望使用目录组件制作自己的15-20k 设备版本。  通常、这些精密小电流测量是使用不同于分流电阻器的测量技术完成的。  使用如此大的分流电阻值会增加噪声和精度问题。

    我建议您查看 Keithley/Tektronix 出版的《低级测量手册》、尤其是第20页的反馈电流表电路。  该手册可从以下位置下载:

    https://download.tek.com/document/LowLevelHandbook_7Ed.pdf

    此致、

    Bob B