This thread has been locked.

If you have a related question, please click the "Ask a related question" button in the top right corner. The newly created question will be automatically linked to this question.

[参考译文] ADS1292R:RLD 放大器不支持60Hz 抑制

Guru**** 2553450 points
Other Parts Discussed in Thread: ADS1292R, ADS1292

请注意,本文内容源自机器翻译,可能存在语法或其它翻译错误,仅供参考。如需获取准确内容,请参阅链接中的英语原文或自行翻译。

https://e2e.ti.com/support/data-converters-group/data-converters/f/data-converters-forum/953180/ads1292r-rld-amplifier-doesn-t-help-with-60hz-rejection

器件型号:ADS1292R
主题中讨论的其他器件: ADS1292

您好!

我使用 ADS1292R 在通道2上执行 ECG、在通道1上进行呼吸。 我直接复制了开发板上的电路以用于我的设计。 我遇到的问题是、60Hz 噪声非常大、RLD 放大器似乎不能帮助降低噪声。 在下图中、我使用内部多路复用器绘制了底部的 ECG 图形、顶部的 RLD 放大器输出图形。 为简单起见、我禁用了呼吸调制器并无任何必需功能、仅启用了通道2作为 ECG、RLD 放大器、并设置了通道1以读取 RLD 放大器的输出。 我将附加以下所有寄存器配置:

CONFIG2:PDB_REFBUF

CONFIG1:1KSP

CH1SET:GAIN6X | PDF_REDBUF

CH2SET:GAIN6X

RLD_SENS:PDB_RLD | RLD2P | RLD2N

RESP2:RLDREF_INT

  • 请注意,本文内容源自机器翻译,可能存在语法或其它翻译错误,仅供参考。如需获取准确内容,请参阅链接中的英语原文或自行翻译。

  • 请注意,本文内容源自机器翻译,可能存在语法或其它翻译错误,仅供参考。如需获取准确内容,请参阅链接中的英语原文或自行翻译。

    您好、Mackenzie、

    您使用什么来测试您的设计? 您是否将 ECG 病人模拟器用于显示的所有图解? 最好能共享原理图供我们参考。  

    谢谢。

    -TC  

  • 请注意,本文内容源自机器翻译,可能存在语法或其它翻译错误,仅供参考。如需获取准确内容,请参阅链接中的英语原文或自行翻译。

    尊敬的 TC:

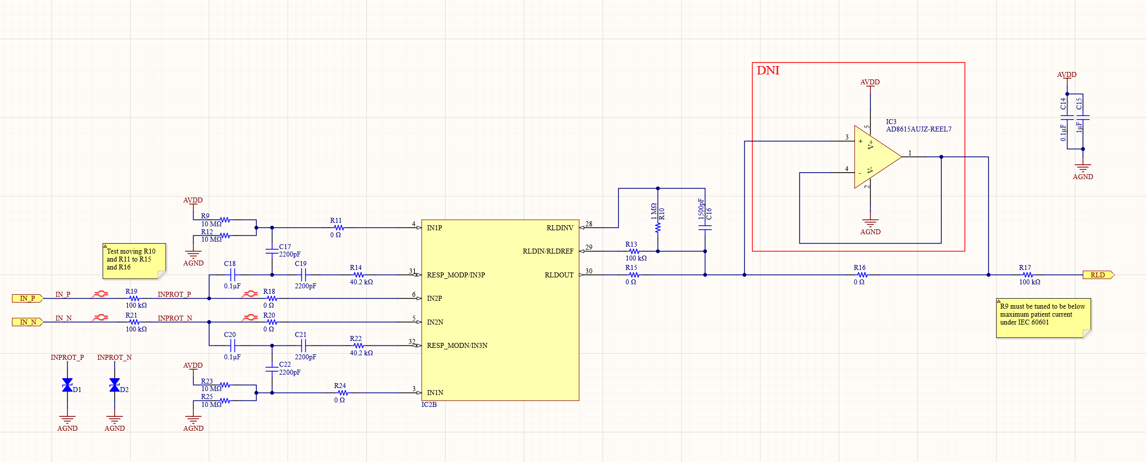
    我将附上下面原理图的屏幕截图。

    我所连接的上述信号是 ECG 导联、LA、RA、RL、连接到我的身体。 是否有隔离式方法来测试 RLD 电路的功能?

    谢谢、

    Mackenzie。

  • 请注意,本文内容源自机器翻译,可能存在语法或其它翻译错误,仅供参考。如需获取准确内容,请参阅链接中的英语原文或自行翻译。

    尊敬的 TC:

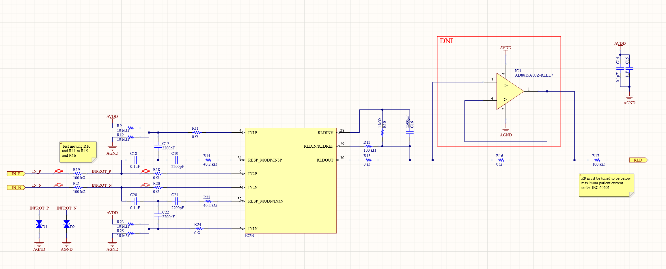
    我将附上下面原理图的屏幕截图。

    我所连接的上述信号是 ECG 导联、LA、RA、RL、连接到我的身体。 是否有隔离式方法来测试 RLD 电路的功能?

    谢谢、

    Mackenzie。

  • 请注意,本文内容源自机器翻译,可能存在语法或其它翻译错误,仅供参考。如需获取准确内容,请参阅链接中的英语原文或自行翻译。

    您好、Mackenzie、

    在这些类型的系统中、通常会出现噪声(电力线噪声)和其他问题(电极类型、电极放置)。 消除干扰噪声的一些技术是在后处理中采用数字滤波。 通过降低 ADS1292R 上的数据速率、数字 SINC 滤波器也可以设置为低于50Hz 的截止频率。 您可能希望在设计中为 ECG 信号使用外部 LPF、以进一步降低将混叠回 ECG 信号频带的任何高频噪声。   

    如果您搜索此论坛、您将找到有关此主题的大量有用主题。 这里是一个相关"ADS1292 RLD 噪声"线程搜索的链接。 请研究并查看是否有对您有帮助的信息。  

    https://www.google.com/search?q=site%3A+e2e.ti.com+ads1292+RLD+noise

    我们建议您使用 ECG 模拟器测试您的设计、以便在没有任何适当患者保护电路的情况下首先隔离设计的任何问题、而不是实际患者的问题。  

    谢谢。

    -TC

  • 请注意,本文内容源自机器翻译,可能存在语法或其它翻译错误,仅供参考。如需获取准确内容,请参阅链接中的英语原文或自行翻译。

    谢谢、我一定会尝试 ECG 模拟器! 我还尝试了另一件事、将电极设置为 MVDD (0011)、以查看 RLD 放大器的输出是什么。 它仍然输出60Hz 噪声。 由于系统中没有点可以注入60Hz 噪声、因此我希望得到平坦的响应。 我已经检查了电压轨、没有60Hz 噪声。 是否认为这里可能还有另一个问题?

  • 请注意,本文内容源自机器翻译,可能存在语法或其它翻译错误,仅供参考。如需获取准确内容,请参阅链接中的英语原文或自行翻译。

    您好、Mackenzie、

    您的系统中 RLD 的输出电压是多少?  

    谢谢。

    -TC

  • 请注意,本文内容源自机器翻译,可能存在语法或其它翻译错误,仅供参考。如需获取准确内容,请参阅链接中的英语原文或自行翻译。

    来自通道1的信号(读取 RLD 信号)不会反映我在 示波器上看到的物理信号。 直接测量电压时、没有60Hz 噪声、只有+-1mV 范围内的白噪声。 RLD 电压输出似乎为0V、这让我相信它未开启。 我对代码和寄存器进行了加倍检查、以打开 RLD 放大器。

  • 请注意,本文内容源自机器翻译,可能存在语法或其它翻译错误,仅供参考。如需获取准确内容,请参阅链接中的英语原文或自行翻译。

    您好、Mackenzie、

    您能否读回所有器件寄存器设置以确保所有器件设置正确?  

    谢谢。

    -TC