This thread has been locked.

If you have a related question, please click the "Ask a related question" button in the top right corner. The newly created question will be automatically linked to this question.

[参考译文] ADS7142:ADS7142

Guru**** 2534710 points


请注意,本文内容源自机器翻译,可能存在语法或其它翻译错误,仅供参考。如需获取准确内容,请参阅链接中的英语原文或自行翻译。

https://e2e.ti.com/support/data-converters-group/data-converters/f/data-converters-forum/960744/ads7142-ads7142

器件型号:ADS7142

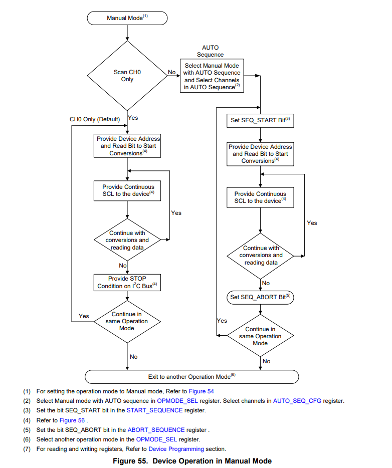
芯片已通电、在默认设置下使用、发送直接读取数据命令、可以接收数据、但连续读取数据是0模拟输入通道、手册中显示的连续读取将轮流读取两个转换数据通道、 在电量中发现只有0个通道用于收集数据后、再次检查手册、因此输出始终为0通道数据、通过写入寄存器命令更改其设置、将其设置为两个通道以收集数据、连续读取数据已成为 FFF、 不接近于0通道数据。

此配置流程应该是什么样子的?如何进行此配置以使两个通道的转换数据可以连续读取?

  • 请注意,本文内容源自机器翻译,可能存在语法或其它翻译错误,仅供参考。如需获取准确内容,请参阅链接中的英语原文或自行翻译。

    您好!  

    我建议使用 EM 来帮助开发此器件的固件。 EVM GUI 能够根据 GUI 中的配置导出寄存器地址和内容。 这意味着您可以通过用户友好型 GUI 按需配置 EVM 上的器件、然后导出寄存器内容以获取该配置。  

    在手动模式下、您应该能够读回数据。 在自主模式下、您将无法读取数据、此模式仅输出警报信号。  

    查看数据表、我建议将重点放在下面的两个图上。