This thread has been locked.

If you have a related question, please click the "Ask a related question" button in the top right corner. The newly created question will be automatically linked to this question.

[参考译文] ADS124S08:绝对输入电流与差分输入电流间的关系

Guru**** 2595805 points
Other Parts Discussed in Thread: ADS124S08

请注意,本文内容源自机器翻译,可能存在语法或其它翻译错误,仅供参考。如需获取准确内容,请参阅链接中的英语原文或自行翻译。

https://e2e.ti.com/support/data-converters-group/data-converters/f/data-converters-forum/907627/ads124s08-absolute-input-current-vs-differential-input-current

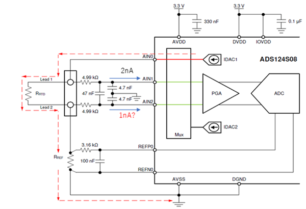
器件型号:ADS124S08

数据表中的电气特性显示了引脚的"绝对输入电流"和"差分输入电流"。

1、绝对输入电流是多少?  

2.差分输入电流是多少?  

3.下图是否准确理解了...?

IE:如果 AINPx 输入电流是最大值(2nA)、那么 AINNx 输入电流将是2nA -(最大差分输入电流= 1nA)= 1nA?

  • 请注意,本文内容源自机器翻译,可能存在语法或其它翻译错误,仅供参考。如需获取准确内容,请参阅链接中的英语原文或自行翻译。

    您好 Darren、

    从 ADS124S08数据表第17页的图8开始、有许多图表展示了流经输入引脚的电流行为。  最好显示行为、而不是仅给出数字。   

    需要考虑几个条件、它们与温度、绝对输入电压以及 PGA 是启用还是禁用相关。 绝对输入电流显示了各种输入下转换产生的电流以及温度范围内的泄漏电流。  您将注意到、当输入连接至0V 时、在高温工作温度下会出现最高电流。  在这种情况下、器件相对于 ESD 单元和内部器件开关的泄漏电流最高、并且将占主导地位。  相对于较低的温度、电流非常小、此电流主要来自输入斩波的偏置电流。

    差分电流是 AINP 与 AINN 的不同之处。  在这里、您可以看到输入电压的更多影响、其中差分电流在 AINP 至 AINN 的电压上的差异越大。

    如果差分电流较大、则电阻器上的压降会产生误差、从而产生差分电压。  在大多数情况下、使用 ADS124S08时、差分电压处于转换的噪声级别内。

    绝对输入电流直接影响测量的总体精度、因为电流将从电流源汲取。  但是、除非绝对输入电压非常接近0V、否则绝对输入电流非常小。  例如、如果您查看图10、其中启用了 PGA、您将看到电流非常小且相对平坦、但接近0V 时除外。  在正常的 RTD 应用中、您不会接近0V、因此现在绝对输入电流处于 PA 范围内。  这就是图形比给出最小/最大值更好的指示器的原因之一。

    此致、
    Bob B