This thread has been locked.

If you have a related question, please click the "Ask a related question" button in the top right corner. The newly created question will be automatically linked to this question.

[参考译文] ADS4128:ADS4128驱动和模拟滤波

Guru**** 2693225 points

Other Parts Discussed in Thread: ADS4128, THS4541

请注意,本文内容源自机器翻译,可能存在语法或其它翻译错误,仅供参考。如需获取准确内容,请参阅链接中的英语原文或自行翻译。

https://e2e.ti.com/support/data-converters-group/data-converters/f/data-converters-forum/762167/ads4128-ads4128-driving-and-analog-filtering

器件型号:ADS4128
主题中讨论的其他器件: THS4541

您好!

对于 电池供电仪器、我们需要使用 ADS4128 @ 200MSPS 对信号进行数字化。

源阻抗将为50欧姆单端。 我们需要使用以下规格过滤该信号:50kHz 至50MHz -3dB 带宽。

为了限制混叠、我们计划使用衰减为-60dB @ 150MHz 的模拟 LPF、后跟一个切割所有频率高于50MHz 的数字滤波器、以放宽对模拟 LPF 的要求。

但是、为了保持该 ADC 的良好性能、我不知道模拟滤波的最佳做法是什么:

  1. 我们可以在 ADC 驱动器(我们计划使用 FDA THS4541)和使用 RLC 拓扑的 ADC 之间采用低通滤波器、还是应该在两者之间保持高带宽以限制 ADC 采样毛刺脉冲?
  2. 对于12位 ADC、您是否建议使用单端或差动拓扑进行滤波(在 ADC 驱动器之前)?

非常感谢、

维克多

  • 请注意,本文内容源自机器翻译,可能存在语法或其它翻译错误,仅供参考。如需获取准确内容,请参阅链接中的英语原文或自行翻译。

    尊敬的 Victor:

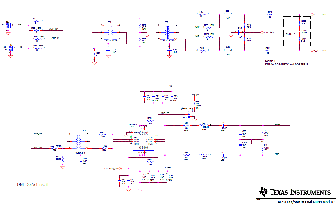
    以下是 ADS4128EVM (评估模块)上使用的前端(变压器和差动放大器)。

    如果您想测试您的滤波器设计、差分放大器输入具有可用于某些滤波的焊盘。 您应该可以按照所述进行滤波、但我要确保在 ADC 的输入端(位于变压器输入端)存在10欧姆电阻器、以减少采样毛刺。

    此致、

    Dan

  • 请注意,本文内容源自机器翻译,可能存在语法或其它翻译错误,仅供参考。如需获取准确内容,请参阅链接中的英语原文或自行翻译。

    您好!

    感谢您的回答。

    我来到了这个原理图:(ADC 之前的 LCR 低通滤波器、只显示了 ADC 驱动器件)

    我是否应该将 C7一分为二、以提供接地的电流路径? 您是否对提高驱动电路性能有任何意见?

    谢谢、

    维克多