主题中讨论的其他器件: OPA277
您好!
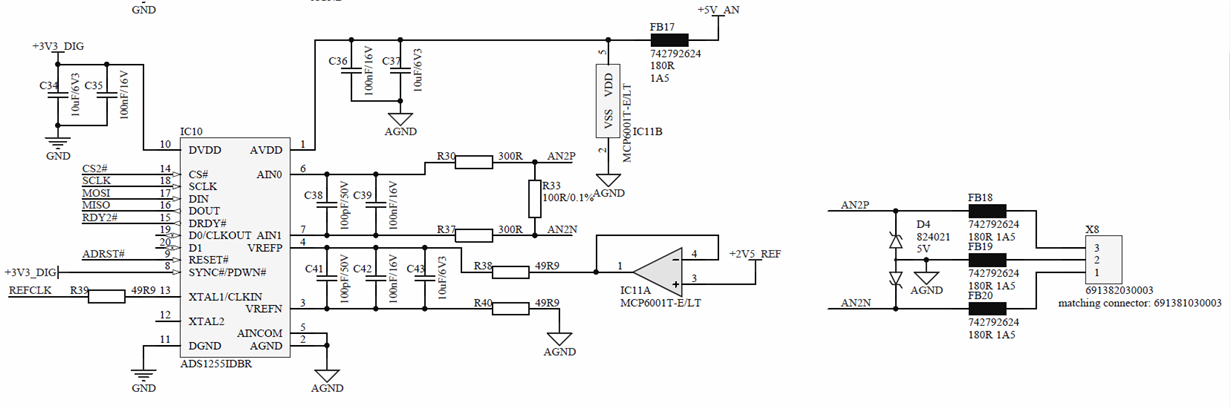
我想使用 ADS1255来测量+/- 30mA 的电流。
为此、我有一个140欧姆的分流器(不要介意原理图中的100欧姆(R33))。
电流通过分流器 R33流入连接器 x8引脚3、并在连接器 x8引脚1处返回接地。
ESD 二极管 D4已被移除。 PGA=1、SDCS=OFF、缓冲器=OFF。
施加+30mA 电流没有问题。 当我将负电流增加到大约-2.5mA 时、它会在那里停止、一段时间后、当它增加到-30mA 时、我测量的电流为0mA。
ADC 是否不适合我的应用? 请参阅数据表中的 ESD 二极管。 根本原因是什么?
我已经构建了 PCBA。 是否有权变措施?
此致
Patrick

