This thread has been locked.

If you have a related question, please click the "Ask a related question" button in the top right corner. The newly created question will be automatically linked to this question.

[参考译文] ADS8688:tidum365b 设计-需要或不需要18V

Guru**** 2771175 points

Other Parts Discussed in Thread: ADS8688

请注意,本文内容源自机器翻译,可能存在语法或其它翻译错误,仅供参考。如需获取准确内容,请参阅链接中的英语原文或自行翻译。

https://e2e.ti.com/support/data-converters-group/data-converters/f/data-converters-forum/782108/ads8688-tidu365b-design--18v-needed-or-not

器件型号:ADS8688

大家好

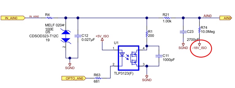
我看到了 tidum365b 原理图。

我不知道为什么 R74连接到-18V_ISO 而不是 SGND?

  • 请注意,本文内容源自机器翻译,可能存在语法或其它翻译错误,仅供参考。如需获取准确内容,请参阅链接中的英语原文或自行翻译。
    -18V_ISO 用于传感器开路检测。 它是实现传感器开路检测的一种方法、是可选的。 AIN0节点通过极高的电阻 R74被拉至-18V。 如果未连接传感器、AIN0将被拉至-18V、ADS8688可将其读取为超出范围的输入。

    此致
    Sankar
  • 请注意,本文内容源自机器翻译,可能存在语法或其它翻译错误,仅供参考。如需获取准确内容,请参阅链接中的英语原文或自行翻译。

    您好!

    我可以将其与模拟输入模块中的一种常用技术相关联。

    该技术弱地将输入拉至超出满量程范围的电压电平、但仍低于输入的最大额定值。 在所示的电路中,TIDA-00164使用-18V,低于-10.24V 的负满量程电平,低于-20V 的最大输入电平。

    此技术用于检测开路并将其与典型0输入区分开来。 如果在电压模式下出现开路、弱下拉电阻器会将 ADC 输入引脚拉至接近-18V 的值、转换器将持续生成饱和负满量程输出、 控制器可以捕获此行为、并将其报告为该输入通道中的故障、读数会失效以保护控制过程。 在电流模式下、不需要它、但我们希望保护200 Ω 负载电阻器免受过大电流的影响。 10Meg 可确保电流模式下的输入断线将被拉至4-20mA 环路中的几毫伏后缀以指示故障。

    此致、

    Ahmed  

  • 请注意,本文内容源自机器翻译,可能存在语法或其它翻译错误,仅供参考。如需获取准确内容,请参阅链接中的英语原文或自行翻译。

    您好!

    在与产品线进行讨论后、我们实际上不建议对 ADS8688使用上述技术、因为它具有1MEG 欧姆输入阻抗。 因此、我们不建议在此处使用该下拉技术。 您可以在不使用此部件的情况下使用电路(断线检测)、或使用另一种断线检测技术、或依赖集成了断线检测功能的 ADC。 我们将更新已发布的设计以解决该问题。

    此致、

    Ahmed