读取 RTD 时遇到问题。 所有读取返回一个7FFFFF 值。 RTD 两端无法读取电压、导致我相信 IDAC 电流不会输出。 我尝试在线路中添加一个电流表、但也没有看到电流。
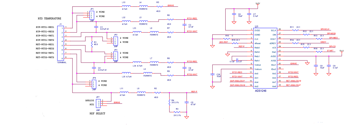
下面是我们在 PCB 上使用的电路:
过程是:
加电
将 RESET 引脚置为高电平
等待16ms
写入复位操作码
等待1ms
编写 SDATAC 操作码
写入寄存器值
寄存器0 MUX0 = 0x01 (Burnout 关闭,ADC 正输入= AIN0,ADC 负输入= AIN1)
寄存器1 VBIAS = 0x00 (VBIAS 关闭)
寄存器2 MUX1 = 0x20 (内部基准始终开启、REFP0和 REFN0、正常运行)
寄存器3 SYS0 = 0x14 (PGA = 2、数据速率= 80)
寄存器4 OFC0 = 0x00 (无偏移)
寄存器5 OFC1 = 0x00 (无偏移)
寄存器6 OFC2 = 0x00 (无偏移)
寄存器7 FSC0 = 0x00 (PGA 设置的增益为0x402000)
寄存器8 FSC1 = 0x02 (PGA 设置的增益为0x402000)
寄存器9 FSC2 = 0x40 (PGA 设置的增益为0x402000)
寄存器 A IDAC0 = 0x94 (仅数据输出、IDAC 幅度= 500uA)
寄存器 b IDAC1 = 0x8F (IDAC1 = IEXC1、IDAC2 =断开连接)
寄存器 c GPIOCFG= 0x00 (无 GPIO)
寄存器 d GPIODIR = 0x00 (无 GPIO)
寄存器 e GPIODAT = 0x00 (无 GPIO)
脉冲启动引脚高电平20us
等待 drdy 中断
发送 RDATA 操作码、后跟24个时钟
我已经多次仔细检查了初始化、对我来说似乎是正确的、但我无法测量 RTD 上的任何激励电流或电压。 我还使用接地电阻器尝试了 IEXC2。 我有什么问题吗? 电路是否存在任何问题? 此外、我错误地将 REFSELT[1:0]设置为所选的内部基准、并在内部连接到 REFP0和 REFN0引脚、这是否会损坏电流电源?
