This thread has been locked.

If you have a related question, please click the "Ask a related question" button in the top right corner. The newly created question will be automatically linked to this question.

[参考译文] DAC7750:当我不需要 HART 通信时、如何在 HTSSOP 封装中定义引脚17、18

Guru**** 2535150 points


请注意,本文内容源自机器翻译,可能存在语法或其它翻译错误,仅供参考。如需获取准确内容,请参阅链接中的英语原文或自行翻译。

https://e2e.ti.com/support/data-converters-group/data-converters/f/data-converters-forum/749950/dac7750-how-to-define-the-pin-17-18-in-htssop-package-when-i-don-t-need-the-hart-comm

器件型号:DAC7750

你(们)好,先生

我将 DA7750用于4-20mA、无需 hart 通信

如何在 HTSSOP 封装中定义引脚17、18、谢谢

  • 请注意,本文内容源自机器翻译,可能存在语法或其它翻译错误,仅供参考。如需获取准确内容,请参阅链接中的英语原文或自行翻译。
    尊敬的 Alex:

    HART 引脚可通过电容器进行交流耦合接地、如果未使用则可保持悬空。 可以使用 R3-SENSE 和 BOOST 引脚在内部测量 R3上的电压、以计算环路电流。 R3感应应应应应保持悬空。

    谢谢、
    Garrett
  • 请注意,本文内容源自机器翻译,可能存在语法或其它翻译错误,仅供参考。如需获取准确内容,请参阅链接中的英语原文或自行翻译。
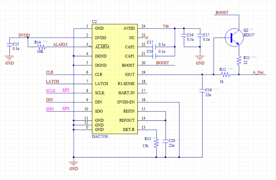
    因为空间问题、我可以移除 Q2吗?
  • 请注意,本文内容源自机器翻译,可能存在语法或其它翻译错误,仅供参考。如需获取准确内容,请参阅链接中的英语原文或自行翻译。
    尊敬的 Alex:

    是的、您可以移除 Q2并直接使用 IOUT。 外部 NPN 是可选的、可降低片上功耗。

    谢谢、
    Garrett