主题中讨论的其他器件: OPA320、 OPA365、 REF5050、 REF5040
晚上好。
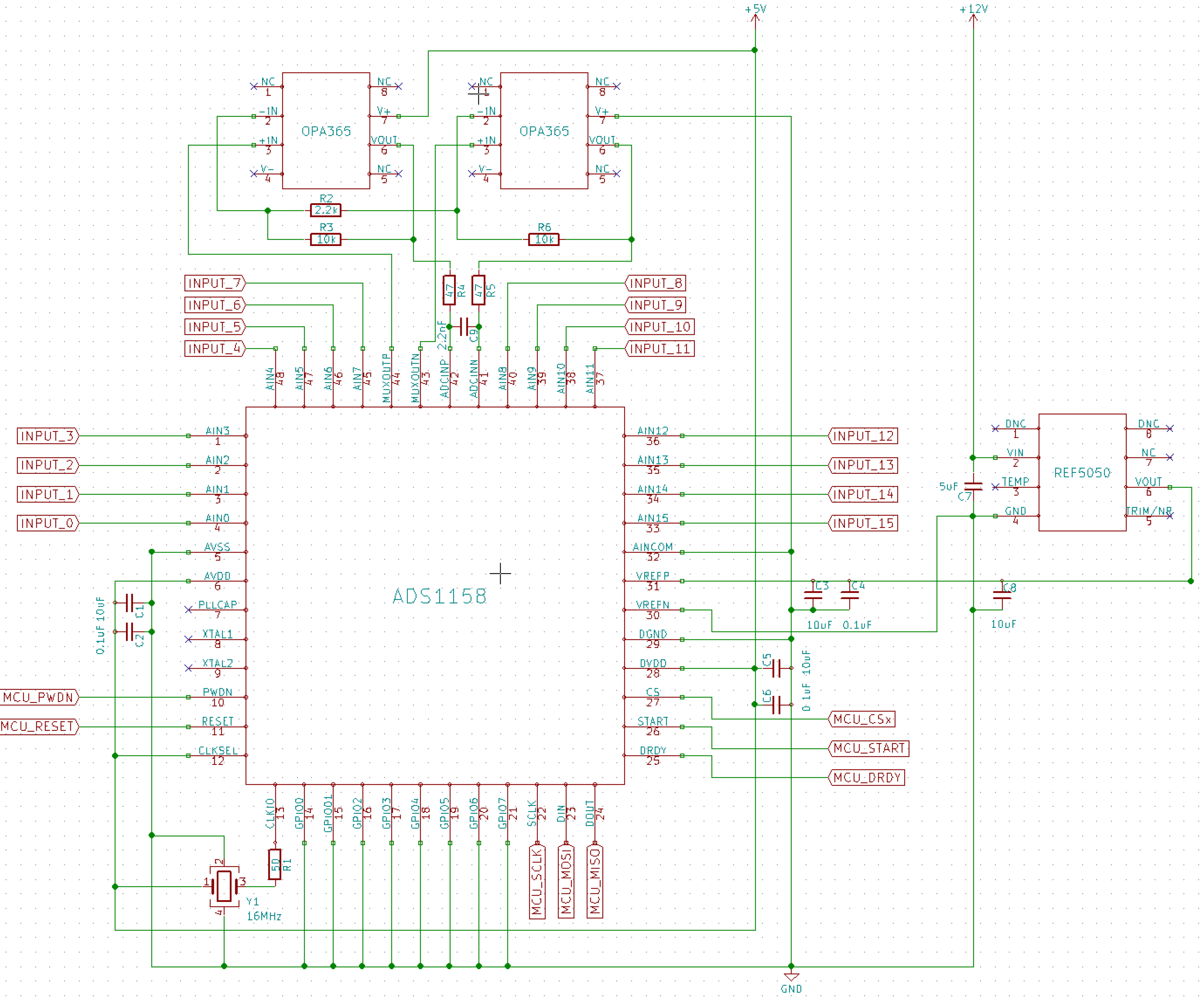
我将在嵌入式数据采集器件设计中加入一对 ADS1158 ADC。 我之前已成功使用 MCP3208转换器进行原型设计、但希望 ADS1158为器件的生产版本提供更高的分辨率、更高的通道数和更高的采样频率。
我已经阅读过数据表(实际上已经阅读过几次)、并将我认为适合我特定需求的电路汇总在一起。 在开始组装测试电路板之前、我希望获得一些输入、评论、建议、确认或其他信息。 首先、下面是建议的原理图。 在原理图之后、我将根据我对数据表的解释(非常愿意反驳)列出一些设计决策的合理性。
理性/评论:
- 我将在单端模式下使用2个 ADS1158 ADC 上的所有16个通道。
- 每个模拟输入将处于0-18VDC 的范围内、在连接 ADS1158之前电压分压至0-5VDC (上面的原理图中未显示分压器)。
- 此原理图基于5V;AVDD 和 DVDD 共享相同的5V 电源。 我想对 VREFP 使用相同的源、但我觉得应该使用精密基准、而不是 SMPS/LDO 的5V 输出。 如果是这种情况、4.096Vref 是否是一个不错的选择? 我显然需要将0-18V 输入进一步降至0-4V。
- AVSS、DGND、AICOM 和 VREFN 均连接到系统 GND。
- AVDD 和 GND 以及 VREFP 和 GND 之间使用10uF 和0.1uF 电容器-这直接取自数据表中的示例原理图。
- START 和 DRDY 功能将通过 SPI 在软件中实现、因此 START 和 DRDY 引脚未连接。
- SPI SCLK、DIN 和 DOUT 线路将在两个 ADS1158 ADC 之间共享、每个 ADC 使用唯一的 CS 线路。
- GPIO 不会用于该实现、因此全部直接连接到 GND。
- 将使用一个4引脚16MHz SMD 振荡器、通过一个50Ohm 串联电阻器连接到 CLKIO、从而使用一个外部主时钟(根据数据表)。 因此、CLKSEL 将连接到5V、而 PLLCAP、XTAL1和 XTAL2未连接(根据数据表)。
- PWDN 和 RESET 将连接到我的微控制器(ATSAME70Q21)上的输出 GPIO。
- 不使用外部信号调节、因此不连接 MUXOUTP、MUXOUTN、ADCINP 和 ADCINN。
以上内容对我来说很有意义、希望我能走上正确的道路。 我将会对不同的数据读取模式提出一些后续问题、但我想确保在转向软件之前对电路的理解是合理的。
谢谢!

