This thread has been locked.

If you have a related question, please click the "Ask a related question" button in the top right corner. The newly created question will be automatically linked to this question.

[参考译文] ADS54J60EVM:如何在不使用 GUI 的情况下保持采样率和模式设置+配置

Guru**** 2511415 points
Other Parts Discussed in Thread: ADS54J60EVM

请注意,本文内容源自机器翻译,可能存在语法或其它翻译错误,仅供参考。如需获取准确内容,请参阅链接中的英语原文或自行翻译。

https://e2e.ti.com/support/data-converters-group/data-converters/f/data-converters-forum/1244634/ads54j60evm-how-to-retain-sampling-rate-and-mode-settings-configuration-without-gui

器件型号:ADS54J60EVM

我有一个关于德州仪器 ADS54J60EVM ADC 的问题。

我想知道是否可以在不使用提供的 TI GUI 的情况下配置采样率和模式。 实际上、我希望它每次通电时都具有相同的配置(采样率和 LMFS 模式)。

如果使用此 FMC 附加卡无法做到这一点、您能否向我提供您在另一个附加 FMC 卡中采用此 ADC 模型的客户、以便我在设计中使用它?

主要问题是不要使用不同的器件型号、因为这会要求对设计进行重大更改。

我们想要为未来的 FPGA-ADC 实时 DSP 系统创建概念验证的原型。 我们无法为 ADC 设计新的 PCB。

  • 请注意,本文内容源自机器翻译,可能存在语法或其它翻译错误,仅供参考。如需获取准确内容,请参阅链接中的英语原文或自行翻译。

    尊敬的 Anastasios:

    这不是硬件支持的内容、我们也不能提供可实现这一目标的设计。但是、我已经开始推动我们的团队在新设计上实施这一目标。 我的愿景是在我们的 EVM 硬件上包含一个微控制器、该微控制器在最终电源树 PG 信号上将触发一个预加载到微控制器中的序列、以写入 EVM 上的 SPI 和 I2C 器件。

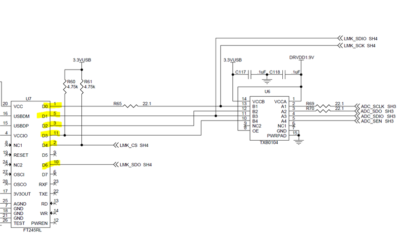
    通过将 GPIO 连接到 FT245RL 器件的以下引脚、可以使用外部微控制器(例如 Raspberry PI Pico 或 Arduino -务必注意 LMK 器件 SPI 信号需要3.3V IO 电平)轻松进行原型设计。 然后在软件中、您可以使用现有的软件包为 LMK 和 ADC 创建 SPI 接口。

      

    剩下的就是定义如何为器件"触发"SPI 写入序列。   为此、您可以将微控制器的另一个 GPIO 连接到标有 TP9的测试点。 这实际上非常理想、因为这是3.3V 的测试点、并且微控制器 IO 电平理想情况下应为3.3V、以避免在将 GPIO 信号连接到上述 U7芯片之前必须使用一些外部电平转换器进行上行转换。

    在微控制器的主循环中、检查该 IO (连接到 TP9的 GPIO)是否为高电平、当为高电平时、输入一次性代码块(使用标志)以将所需配置写入器件。 这应该可以实现您希望使用我们的硬件和3.3V 逻辑微控制器执行的操作。 (请注意、大多数微控制器允许您使用一些 VIO 引脚或类似引脚来设置 IO 电平)

    谢谢,Chase

  • 请注意,本文内容源自机器翻译,可能存在语法或其它翻译错误,仅供参考。如需获取准确内容,请参阅链接中的英语原文或自行翻译。

    谢谢你。 我们将来可能会尝试此方法。 由于可能较为麻烦、如果用户还提供一种工具将 LMK 和 ADC 配置文件转换为 SPI 命令、会很有用。 在任何情况下、我们都希望避免使用 Windows GUI。

    谢谢。
    阿纳斯塔西奥斯·西诺斯