我们有一个传感器网关、它通常安装在工业环境中。 此网关会频繁地对 PT100传感器值进行采样、有些网关有时会注册出超出其正常范围的值。 这种情况将会继续下去,没有任何明显的理由。
调试此问题时、我们检查了以下内容:
- SPI 数据传输、时序和值(所有值均正确并在规格范围内)
- 器件电源(一个由线性电源供电的3V3电源轨、全部正常)
该器件通过以下寄存器进行配置:
寄存器00: 4 (00000100)
规则01: 4 (00000100)
寄存器10: 86 (01010110)
规程11:128 (10000000)
当故障状态为激活时、RREG 命令返回与 WREG 命令写入的值完全相同。 即使已发送复位命令、故障状态也不会改变。 器件可能会在下电上电后从故障状态恢复、但这并不总是可行。 它也可能在一段时间后自行恢复。 我已经尝试通过将引脚映射到 MUX 中的 AVSS (设置寄存器00:10000100)来手动更改配置以引发故障、但在采样 完成后、该引脚绝不会永久连接到 AVSS。
我们怀疑 ADC 内部的多路复用器、其锁定引脚 AIN1至 AVSS。 由于故障是间歇性的、因此无源外围电路很可能不是问题的原因。 由于我们接收到的 SPI 值反映了实际的测量值、因此我们可以排除 应用错误。 不能使用器件设置、因为在不写入任何新配置的情况下复位器件不会更改状态。
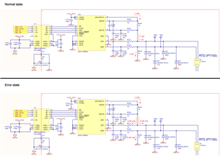
包含正常状态和错误状态电流路径的电路:

我非常感谢您对可能导致故障的原因或查找位置的任何意见。