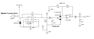
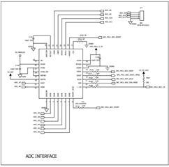
我们使用 TI ADC 模块 ADS124S08、这是一个具有12个通道的24位模块。 我们在写入其固件时遇到一些意外问题。 问题如下:
- 我们得到的最大 ADC 计数接近8388608、实际上是23位最大值。 如果是24位 ADC、其最大值应接近16777216。 我已经检查了寄存器设置来配置 ADC、但没有找到任何基于分辨率的寄存器。 那么、我们如何在不同的电压下获得24位 ADC 计数呢?
- 我们面临的第二个问题是、当我们向 ADC 通道(PFA-1)提供1.47增益时、ADC 计数更加精确、但当它为单位增益(PFA-4)时、ADC 计数不是那么精确。 在固件中、我们要设置2个寄存器–0x04的值为0x17 (对于100SPS)、0x02的值为 ADC 通道。 附加分析快照 f.y.r (PFA-2&3)。
请告诉我们这些问题的解决方案、并告诉我们需要对系统进行哪些更改。

ADC 计数分析 





