请注意,本文内容源自机器翻译,可能存在语法或其它翻译错误,仅供参考。如需获取准确内容,请参阅链接中的英语原文或自行翻译。
器件型号:ADS124S08 工具与软件:
尊敬的:
在使用 ADS124S08设计四个 RTD (2线)测量的过程中、我在该设计说明中有点困惑

IDAC 线路输出端没有串联电阻器、但在许多原理图中我都看到了一个、您能否说明一下以及如何计算?
此致
This thread has been locked.
If you have a related question, please click the "Ask a related question" button in the top right corner. The newly created question will be automatically linked to this question.
尊敬的 user4303883:
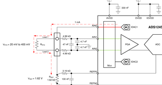
您展示的图像是一个方框图、而不是一个完整的系统。
我们通常建议在 IDAC 引脚上使用限流电阻器、否则它们不会受到外界的保护。 电阻器越大、电阻器可以限制的电流就越大。 但是、较大的电阻会增加 IDAC 输出引脚电压、该电压必须小于顺从电压才能保持恒定电流。 因此、需要在满足顺从电压的同时平衡限流效应
请注意、顺从电压是 ADC 数据表中的 IDAC 规格、而过压/电流限制规格是您为系统定义的
-Bryan