主题中讨论的其他器件: HALCOGEN
您好!
我正在使用 TMS570LS12x LaunchPad 对电路板进行测试。 我在 TMS570LS12x 中运行的程序无法正确接收来自 PC 的数据。 请帮助我找出问题或遗漏的内容。
有两个奇数点。
第一个是按 sciIsIdleDetected 的函数阻止的主函数、用于等待 SCI 的空闲状态、如下所示。

另一个是在我禁用 sciIsIdleDetected 函数等待空闲的过程时接收工作正常的 ISR、但通过断点观察到的接收数据不正确 、如下所示。

以下是我如何为测试创建环境。
首先、通过了 TMS570LS12x 中数字自环路模式下的 UART 通信测试。
然后、我将 LINSCI RX 和 TMS570LS12x 的 TX 引脚连接到电路板中 MAX3232E 的 ROUT1和 DIN1引脚。 我也是
已连接 DB9连接器的引脚2和3、用于回路、回路由电路板中的 MAX3232E 驱动。 进行测试
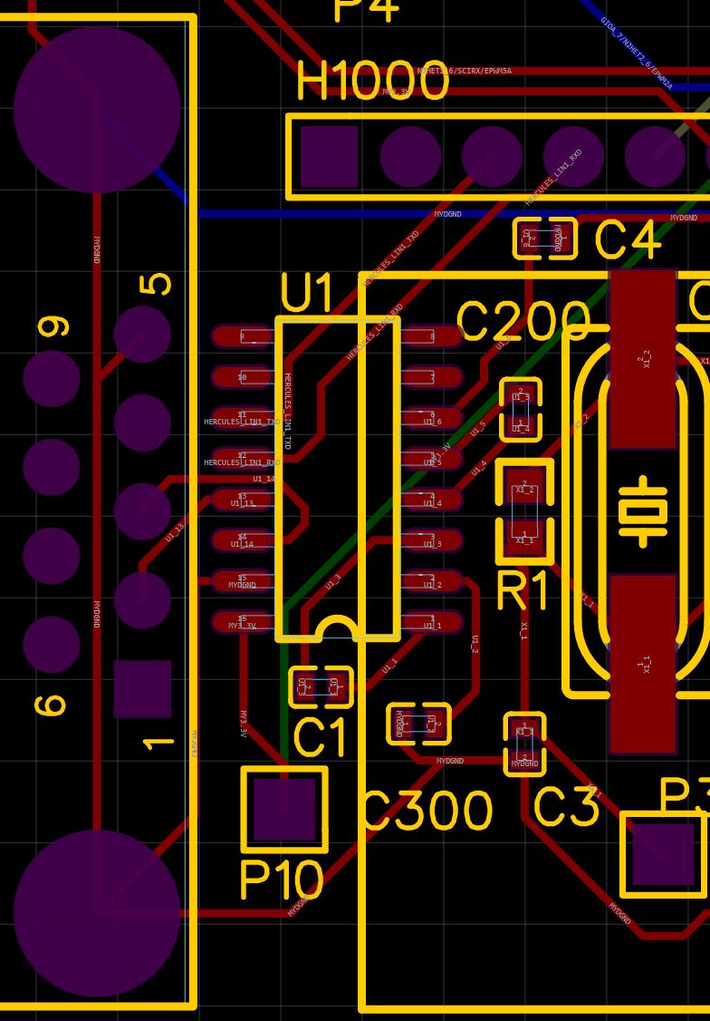
通过自循环模式。 该器件的照片、原理图、布局以及 HalCogen 中的 CONFIG 如下所示。
最后、我使用 USB 转 RS232转换器连接计算机和电路板。 测试数据是在中手动发送的
串行控制台应用程序。 连接和配置如下所示。
此致
Datïan μ A



