This thread has been locked.

If you have a related question, please click the "Ask a related question" button in the top right corner. The newly created question will be automatically linked to this question.

[参考译文] TPD12S016:接口不兼容

Guru**** 2578945 points


请注意,本文内容源自机器翻译,可能存在语法或其它翻译错误,仅供参考。如需获取准确内容,请参阅链接中的英语原文或自行翻译。

https://e2e.ti.com/support/interface-group/interface/f/interface-forum/897196/tpd12s016-interface-incompatibility

器件型号:TPD12S016

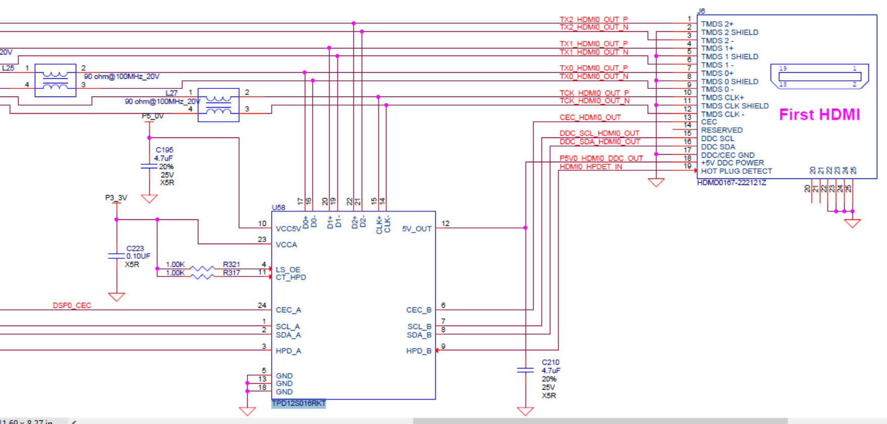
大家好、

这是 Brandon。我的客户面临与不兼容相关的问题。

终端设备与视频会议系统有关。

最终产品使用 HDMI 电缆连接中央电视台的 HDMI 接口。设备通电后,电视可以正常显示(1080p60);

但是,当我们拔下 HDMI 线,然后重新与电视连接时,电视不能以黑屏显示。 和显示未连接资源;

发生此问题时、HPD 信号显示一个脉冲、该脉冲随高电平和低电平的变化而变化;

我附上界面和非北信号波形的原理图。

MCU:TI-TMS8168(Netra) ESD:  HPD 的 TI-TPD12S016电路直接连接到 Netra 的 HPD 部件(不具有任何上拉或下拉电阻);

您可以帮助检查此案例吗?

BR

布兰登·李