This thread has been locked.

If you have a related question, please click the "Ask a related question" button in the top right corner. The newly created question will be automatically linked to this question.

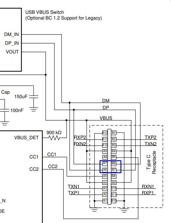
[参考译文] HD3SS3220:图8-1。 使用 HD3SS3220DRP 的 DRP 应用

Guru**** 2538950 points


请注意,本文内容源自机器翻译,可能存在语法或其它翻译错误,仅供参考。如需获取准确内容,请参阅链接中的英语原文或自行翻译。

https://e2e.ti.com/support/interface-group/interface/f/interface-forum/963251/hd3ss3220-figure-8-1-drp-application-using-hd3ss3220drp

器件型号:HD3SS3220

您好!

A6和 B6连接到 DM、A7和 B7连接到 DP 上"图8-1。 使用 HD3SS3220DRP 的 DRP 应用"。

这是拼写错误吗?

最棒的酒店

Kuramochi

  • 请注意,本文内容源自机器翻译,可能存在语法或其它翻译错误,仅供参考。如需获取准确内容,请参阅链接中的英语原文或自行翻译。

    抱歉、DP 应为 A6/B6、DM 为 A7/B7