This thread has been locked.

If you have a related question, please click the "Ask a related question" button in the top right corner. The newly created question will be automatically linked to this question.

[参考译文] TCA6416A:此 IO 扩展器无响应

Guru**** 2511985 points
Other Parts Discussed in Thread: TCA6416A

请注意,本文内容源自机器翻译,可能存在语法或其它翻译错误,仅供参考。如需获取准确内容,请参阅链接中的英语原文或自行翻译。

https://e2e.ti.com/support/interface-group/interface/f/interface-forum/834062/tca6416a-no-response-from-this-io-expander

器件型号:TCA6416A

各位专家、您好!

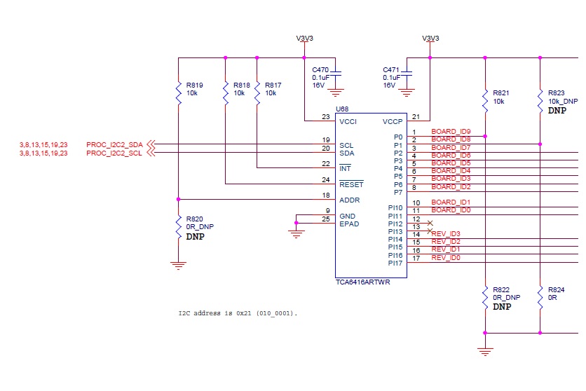
请参阅以下 有关 TCA6416ARTWR 的原理图、我在该 I2C 总线中有4个器件、除此器件外、所有其他3个器件均能正常工作。

1) 1) VCCI 和 VCCP 直接由3.3V 电源供电、而我看到 VCCI 比 VCCP 早出现的建议、这是否会成为问题?

2) 2)我测量了波形、该 IO 扩展器似乎不会响应 ACK。

3) 3)对于 SCL 和 SDA、被上拉至另一个3.3V 电源轨、而该电源轨的上升时间早于3.3V、它是否正常?

4) 4)能否将 EPAD 连接到 GND? 我在数据表中找到了该注释。

'如果使用外露中心焊盘、则必须仅作为次级 GND 进行连接、或必须保持电气开路。'

谢谢

Chris

  • 请注意,本文内容源自机器翻译,可能存在语法或其它翻译错误,仅供参考。如需获取准确内容,请参阅链接中的英语原文或自行翻译。

    [引用用户="Chris Zhao1"]

    器件型号:TCA6416A

    各位专家、您好!

    请参阅以下 有关 TCA6416ARTWR 的原理图、我在该 I2C 总线中有4个器件、除此器件外、所有其他3个器件均能正常工作。

    1) 1) VCCI 和 VCCP 直接由3.3V 电源供电、而我看到 VCCI 比 VCCP 早出现的建议、这是否会成为问题?

    实际上、我建议 VCCP 在 VCCI 之前上升、但两者是否同时上升无关紧要(看着两个电源轨看起来是共享的)

    2) 2)我测量了波形、该 IO 扩展器似乎不会响应 ACK。

    您将主器件的 SDA 连接到器件的 SCL、将主器件的 SCL 连接到器件的 SDA。 这可能是原因。

    3) 3)对于 SCL 和 SDA、被上拉至另一个3.3V 电源轨、而该电源轨的上升时间早于3.3V、它是否正常?

    是的、没关系。

    4) 4)能否将 EPAD 连接到 GND? 我在数据表中找到了该注释。

    是的。

    '如果使用外露中心焊盘、则必须仅作为次级 GND 进行连接、或必须保持电气开路。'

    谢谢

    Chris

    [/报价]