This thread has been locked.

If you have a related question, please click the "Ask a related question" button in the top right corner. The newly created question will be automatically linked to this question.

[参考译文] TCA9539-Q1:如果将 I/O 配置为输入、是否有内部限流电阻器?

Guru**** 2387060 points
请注意,本文内容源自机器翻译,可能存在语法或其它翻译错误,仅供参考。如需获取准确内容,请参阅链接中的英语原文或自行翻译。

https://e2e.ti.com/support/interface-group/interface/f/interface-forum/1259681/tca9539-q1-if-i-o-is-configurated-as-an-input-is-there-an-internal-current-limit-resistor

器件型号:TCA9539-Q1

大家好、

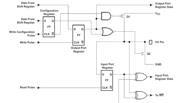
如果 I/O 配置为输入、是否有内部限流电阻器?

我看到下图中未显示电阻器。

谢谢!

  • 请注意,本文内容源自机器翻译,可能存在语法或其它翻译错误,仅供参考。如需获取准确内容,请参阅链接中的英语原文或自行翻译。

    CMOS 输入具有非常高的阻抗。 理论上没有电流流过;实际上、漏电流被规定为 IIL / IIH。 获得更高电流的唯一方法是超过 I/O 电压的绝对最大额定值。

  • 请注意,本文内容源自机器翻译,可能存在语法或其它翻译错误,仅供参考。如需获取准确内容,请参阅链接中的英语原文或自行翻译。

    您好、Iris、

    正如 Clemens 所述、该器件的输入端具有非常高的阻抗、漏电流+/- 1uA (最大值/最小值)非常小。  

    此致、

    泰勒