This thread has been locked.

If you have a related question, please click the "Ask a related question" button in the top right corner. The newly created question will be automatically linked to this question.

[参考译文] SN6505B:压降问题

Guru**** 2507255 points
Other Parts Discussed in Thread: SN6505B

请注意,本文内容源自机器翻译,可能存在语法或其它翻译错误,仅供参考。如需获取准确内容,请参阅链接中的英语原文或自行翻译。

https://e2e.ti.com/support/isolation-group/isolation/f/isolation-forum/966183/sn6505b-voltage-drop-issue

器件型号:SN6505B

你(们)好  

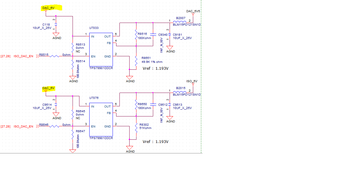
SN6605B 问题、附件为 T4规格、输入电压:5V、输出电压:6V、输出电流:>0.2A。 目前、在启动时发现 Vout 为7.4V、但在启动过程中 Vout 将缓慢降至1.24V (参见下图)。 该电源提供给 U7033和 U7076、但当 U7033和 U7076断开连接时、电压仍会下降。 高达1.24V、是否由 T4引起? 如果是、是否有匝数比建议? T4感应值是否需要注意?

测量点

CH1:T4引脚4 (频率为409.2KHZ)

通道2:输出电压

   e2e.ti.com/.../760390014_2D00_1724450.pdf

  • 请注意,本文内容源自机器翻译,可能存在语法或其它翻译错误,仅供参考。如需获取准确内容,请参阅链接中的英语原文或自行翻译。

    您好、Gareth、

    感谢您发帖到 E2E! 非常感谢您在这篇文章中包含波形、原理图和数据表。

    变压器 V-t 积和匝数比似乎适用于5V 至6V 应用、因此温度或意外负载瞬变等外部因素可能会影响推挽式变压器的运行。

    是否有任何 LDO 或其他组件损坏? 当输出电压降至1.24V 时、该系统的工作温度是多少?

    如果可能、请在上述事件期间确认 LDO 输入(DAC_6V)和 SN6505B 的引脚1或3处的电压电平。 在该状态下确认 SN6505B 的开关行为并确保未超出 LDO 的建议输入电压范围将非常有用。


    谢谢、祝您假期愉快!
    Manuel Chavez

  • 请注意,本文内容源自机器翻译,可能存在语法或其它翻译错误,仅供参考。如需获取准确内容,请参阅链接中的英语原文或自行翻译。

    您好 Manuel

    电流测试是将 EN 引脚连接到 VCC、以便正常输出电源(图2)。
    EN 引脚连接到1.8V GPIO、符合规格要求 EN>0.7V (图1)、但发现输出只能在上电时正常输出、然后电压将下降。 EN 是否有特殊要求?

  • 请注意,本文内容源自机器翻译,可能存在语法或其它翻译错误,仅供参考。如需获取准确内容,请参阅链接中的英语原文或自行翻译。

    您好、Gareth、

    感谢您分享这些附加信息。 要确认、当 SN6505B 的 EN 引脚直接连接到 Vcc 时、您是否发现输出(DAC_6V)正常、当 EN 引脚连接到1.8V GPIO 时、在上电期间输出正常、然后下降?

    SN6505 EN 和 CLK 引脚的逻辑高电平阈值是电源电压 Vcc 的一部分。 正如您在上面分享的数据表和图1中所写的那样、这个阈值电平等于 Vcc 电平的最大值的70%-或者0.7x Vcc。 在 Vcc = 5V 时、如果 EN 引脚电压介于1.5V 和3.5V 之间(考虑到逻辑低电平阈值和0.7 x 5V = 3.5V)、该器件可能会导通、但一旦 EN 引脚电压达到或超过3.5V 上限、该器件即会可靠导通。

    我们强烈建议使用5V GPIO 控制此 EN 引脚、使用4.7kΩ Ω 电阻器将 EN 永久连接到 Vcc、或将电源电压降至2.25V (如果必须使用1.8V GPIO、因为0.7 x 2.25V =~1.6V)。


    尊敬的、
    Manuel Chavez