This thread has been locked.

If you have a related question, please click the "Ask a related question" button in the top right corner. The newly created question will be automatically linked to this question.

[参考译文] ISO1050:当 CANH 外部接地时、信号消失

Guru**** 2538955 points
Other Parts Discussed in Thread: ISO1050

请注意,本文内容源自机器翻译,可能存在语法或其它翻译错误,仅供参考。如需获取准确内容,请参阅链接中的英语原文或自行翻译。

https://e2e.ti.com/support/isolation-group/isolation/f/isolation-forum/772310/iso1050-signal-disappears-when-canh-is-grounded-externally

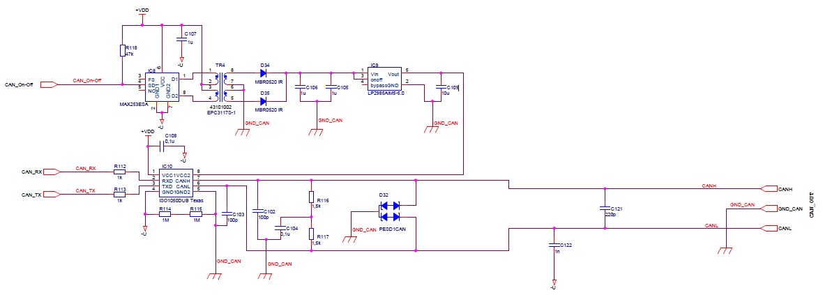
器件型号:ISO1050

标准 CAN 总线设置。  

我们的大多数单元工作正常、但我们有一些单元、其中一个输出连接到外部接地时 CAN 总线信号会崩溃。 下面是示波器接地连接到 CAN_H 的一个装置的输出:

这里是同一个将示波器接地连接到 CAN_L 的单元:

我找不到无源组件的任何故障。 这是否可以由 ISO1050引起?

  • 请注意,本文内容源自机器翻译,可能存在语法或其它翻译错误,仅供参考。如需获取准确内容,请参阅链接中的英语原文或自行翻译。

    您好、Henrick、

    您对 ISO1050在 CANH 或 CANL 连接到 GND 时的行为有疑问吗?

    下面是 ISO1050正常工作的范围。 在顶部、您可以看到 TX 为黄色。 CANH (粉色)和 CANL (蓝色)位于中心位置。 底部是 RX (绿色)。 我只是将100kHz squre 波信号输入到 TX 中。  

    如果 CANL 连接到 GND、ISO1050应该能够继续发送和接收正常。 请参阅下面的范围热说明、其中在-30uS 发生 CANL 到 GND 短路事件。  

    如果 CANH 连接到 GND、则不应看到任何 CAN 通信。  如果 CANH 短接至 GND、则不存在正差分电压。 在逻辑零状态(CAN 标准)下、CAN 总线要求 CANH 比 CANL 高+900mV。 如果 CANH 为0V、则 CANL 需要接近-1V 以创建显性位、并且驱动器将无法执行此操作。 以下是 CANH 在-30us 处短接至 GND 的示例。  

    CANH 到 GND 短路的这种行为是预期的(几乎任何 CAN 收发器都应该如此)。  

    这能回答您的问题吗?  

    此致、  

    Dan

  • 请注意,本文内容源自机器翻译,可能存在语法或其它翻译错误,仅供参考。如需获取准确内容,请参阅链接中的英语原文或自行翻译。

    Dang、我在标题中写下了错误... 连接到接地时、问题出在 CAN_L 上。

    不幸的是、问题是非常陌生的。

    安装 CAN 电路的单元由隔离式直流电源供电(因此其电压可自由浮动至电网)。 当我将示波器连接到输出、并将接地端连接到 CAN_L、将探针连接到 CAN_H 时、信号消失、并且我在  输出端获得均匀间隔的负脉冲。 CAN_L 如何甚至低于 CAN_H?

    注意:除了 CAN 输出上的示波器之外、没有任何负载。

  • 请注意,本文内容源自机器翻译,可能存在语法或其它翻译错误,仅供参考。如需获取准确内容,请参阅链接中的英语原文或自行翻译。
    啊、我认为我们找到了原因。 看起来 CAN 连接器接反了。 可能损坏电路的电阻器。