This thread has been locked.

If you have a related question, please click the "Ask a related question" button in the top right corner. The newly created question will be automatically linked to this question.

[参考译文] SN6505B:是否可以使用单个 SN6505B 来驱动两个变压器以生成2个隔离式电源?

Guru**** 2505865 points
Other Parts Discussed in Thread: SN6505B

请注意,本文内容源自机器翻译,可能存在语法或其它翻译错误,仅供参考。如需获取准确内容,请参阅链接中的英语原文或自行翻译。

https://e2e.ti.com/support/isolation-group/isolation/f/isolation-forum/927297/sn6505b-can-a-single-sn6505b-used-to-drive-two-transformer-to-generate-2-isolated-power-supply

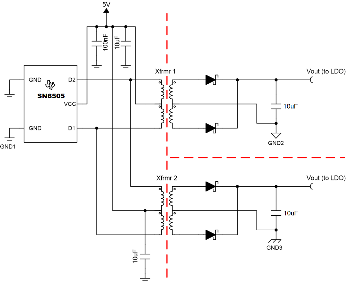
器件型号:SN6505B

有一个目的是为我们系统中的两个 CAN 模块开发2个单独的5V 隔离式电源。

能否使用单个 SN6505B 栅极驱动器驱动两个变压器以生成2个电源。

如果可行、此类设计的设计注意事项是什么?  

  • 请注意,本文内容源自机器翻译,可能存在语法或其它翻译错误,仅供参考。如需获取准确内容,请参阅链接中的英语原文或自行翻译。

    您好、Mutum、

    感谢您发帖到 E2E! 可以使用单个 SN6505B 和两个变压器生成两个隔离式电源、如下面的原理图所示:



    需要牢记的主要考虑因素是 SN6505只能在电源的初级侧灌入1A 的电流、因此其5W 的生成能力在两个电源之间进行分配。

    我是否可以提供其他信息? 请告诉我。


    尊敬的、
    Manuel Chavez