Other Parts Discussed in Thread: MSP430I2021
工具/软件:
大家好:
我正在使用 MSP430i2021 MCU 设计完全隔离(电)AFE。
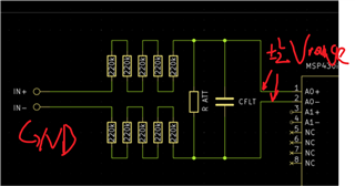
对于常规 V/I 测量、我的目标输入系统阻抗至少为 1-2M。 如果未缓冲、MSP430i2021 输入将带有如下所示的高阻抗电阻串联网络作为前缀:
2MΩ 我考虑到每电阻的最大 Rdrop、功率耗散等、RATT 的范围可以从几 kΩ 到 1k Ω 不等、以尽可能高达 1kV 的测量电压
由于我计划测量直流信号和 50/60Hz 交流信号、因此 CFLT 可以形成一个大约几 kHz(取决于 RATT)的简单一阶滤波器。
通过使用电源变压器形成直流(整流)、然后使用 10nF/100nF/1uF/10uF X7R MLCC 进行良好滤波、最后形成 LDO 稳压 3V 电源轨来应用电隔离。 使用高速光耦合器传输/接收数据。

1) 我想问这个简单的原理图本身是否可以在生产系统中使用。 还有什么可以用于在动态范围方面改进当前原理图? 我目前正在使用光耦合器在各种 R(代替 RATT)之间进行切换、以形成从 1kV 到 1V 的范围。
2) ESD 保护没有嵌入,因为只有少数几分之几的最小泄漏将形成一个具有 220k 电阻器的衰减网络。 我还可以采取哪些措施来保护输入?
3) 在 A0+/-的输入端连接热电偶是否是 2kΩ 测量温度的良好做法(或可能通过 1k Ω 电阻)? 在这种情况下、ESD 保护如何?
提前感谢。
Manos




