This thread has been locked.

If you have a related question, please click the "Ask a related question" button in the top right corner. The newly created question will be automatically linked to this question.

[参考译文] MSP430F5659:在新电路板中未检测到 USB

Guru**** 2526700 points
Other Parts Discussed in Thread: MSP430F5659

请注意,本文内容源自机器翻译,可能存在语法或其它翻译错误,仅供参考。如需获取准确内容,请参阅链接中的英语原文或自行翻译。

https://e2e.ti.com/support/microcontrollers/msp-low-power-microcontrollers-group/msp430/f/msp-low-power-microcontroller-forum/907458/msp430f5659-usb-not-getting-detected-in-the-new-board

器件型号:MSP430F5659

您好!

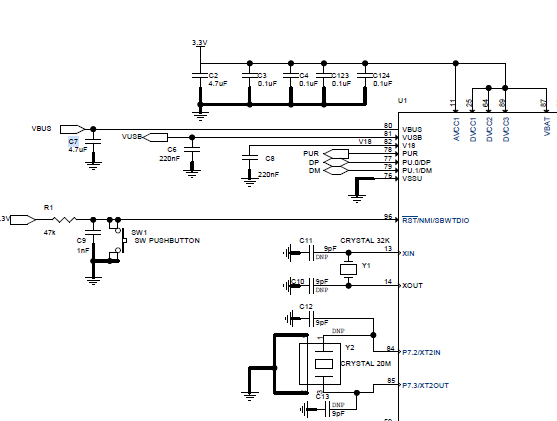
我设计了一个采用 msp430f5659的电路板。 在设计电路板时、我已注意到以下文档中所有与 USB 相关的建议。

http://www.ti.com/lit/an/slaa457b/slaa457b.pdf?&ts=1590070319075

我在 XT2端口中使用24M 晶体。 连接下面 MCU 和 USB 的原理图部分。 将电路板连接到系统时、未枚举 USB。

已尝试使用推荐的电容器更换晶体(20M、32M)、但问题仍然存在。

请提供建议。

 

  • 请注意,本文内容源自机器翻译,可能存在语法或其它翻译错误,仅供参考。如需获取准确内容,请参阅链接中的英语原文或自行翻译。

    您好 Radhakrishnan、

    什么固件加载到 MCU 中?

  • 请注意,本文内容源自机器翻译,可能存在语法或其它翻译错误,仅供参考。如需获取准确内容,请参阅链接中的英语原文或自行翻译。

    您好!

    它是焊接到电路板上的新 IC。 首先、没有加载固件。  

    连接到系统、但它未显示在设备管理器列表中。 我使用 MSP430 HID USB 应用程序首先读取 VID、PID。

    我已经读取了一些电压点、并且电压正常。 例如、VUSB、V1p8、DVCC、AVCC、VBUS 电压可以从开始。

    我计划通过 USB 对引导加载程序进行编程(使用 PUR 和 RSTB 引脚作为写入引导加载程序的信号)。

  • 请注意,本文内容源自机器翻译,可能存在语法或其它翻译错误,仅供参考。如需获取准确内容,请参阅链接中的英语原文或自行翻译。

    您好!

    XT2负载电容有一些问题、因为它没有振荡。 解决该问题的方法。

    感谢你的帮助。