主题中讨论的其他器件: MSPBSL
工具/软件:Code Composer Studio
您好!
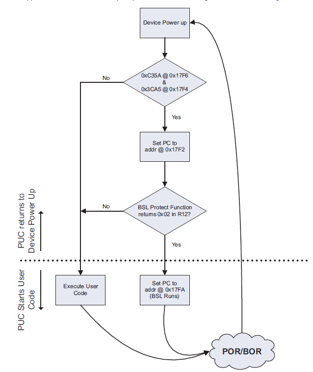
我正在尝试根据 CCS 中的 MSPBSL_CustomBSL430 1_01_00_00源代码为 MSP430f6779a 器 件构建自定义引导加载程序(版本:7.4.0.00015)。 在 BSL430_Low_level_Init.asm 中,我对 BSL 保护功能进行了必要的修改,以根据引脚 P2.2将控制器切换到 BSL 模式(请确认我是否可以这样写)。 遗憾 的是、BSL 未按预期工作。此外、还注意到.JTAGLOCK_KEY 段未放置在输出文件中。
如需参考、请附加 zip 文件、其中包含 BSL430_Low_Level_Init.asm、BSL_lnk_msp430f6779a.cmd、output.map 和 output .txt 文件。 请帮助。
此致
