This thread has been locked.

If you have a related question, please click the "Ask a related question" button in the top right corner. The newly created question will be automatically linked to this question.

[参考译文] MSP430FR6047:衰减器? EVM430-FR6043

Guru**** 2411280 points
Other Parts Discussed in Thread: OPA836

请注意,本文内容源自机器翻译,可能存在语法或其它翻译错误,仅供参考。如需获取准确内容,请参阅链接中的英语原文或自行翻译。

https://e2e.ti.com/support/microcontrollers/msp-low-power-microcontrollers-group/msp430/f/msp-low-power-microcontroller-forum/779722/msp430fr6047-attenuators-evm430-fr6043

器件型号:MSP430FR6047
主题中讨论的其他器件:OPA836

您好:

OPA836是否用作衰减器?
如何计算-3dB?
衰减器在电路中有什么作用?

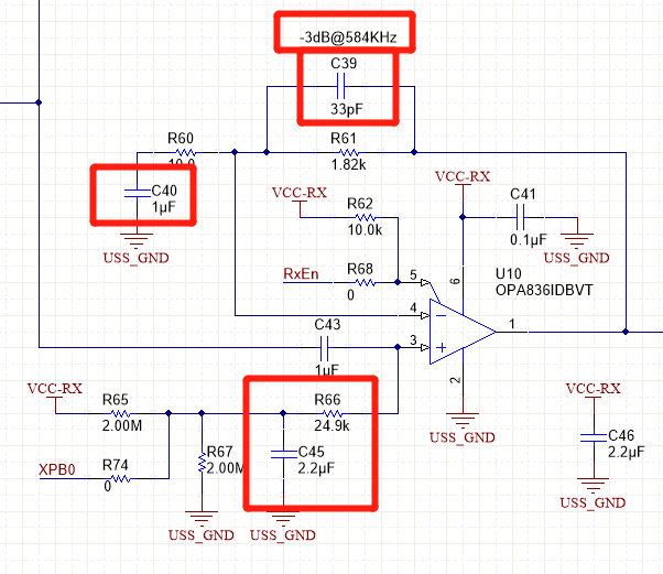
C40、C39、R66、C45。
他们在干什么?

此致

  • 请注意,本文内容源自机器翻译,可能存在语法或其它翻译错误,仅供参考。如需获取准确内容,请参阅链接中的英语原文或自行翻译。
    郭您好、

    不可以、运算放大器不用作衰减器。 它是一种标准同相配置、增益= 1 + R61/R60。

    C40 -用于交流耦合。 下面应用手册的第3.4节讨论了此配置。
    www.ti.com/.../sbou192.pdf
    C39 -通过低通滤波器效应减少峰值。 在该电路板的设计中、使用 TINA 仿真来查看频率响应。 在指定的频率下、响应比平坦区域低-3dB。 上面的应用手册还显示了第3.4节中的截止频率计算。
    R66 -隔离产生 VCC/2的电阻分压器网络。
    C45 -用于生成 VCC/2的电阻分压器的去耦电容器。
  • 请注意,本文内容源自机器翻译,可能存在语法或其它翻译错误,仅供参考。如需获取准确内容,请参阅链接中的英语原文或自行翻译。
    非常感谢、请参阅计算过程:

    C39=33pF
    C40=1 μ F
    R60=10 Ω
    R61=1820 Ω

    G=1+1820/10=183=45.2dB?
    f=1/(2π* R61* C39)=1/(2π* 1820 * 0.000000000033)=1/0.000000377361=2649932.5Hz
    f zero=1/(2π* C40*(R60+R61))=1/(2π* 0.000001*(10+1820))=86.9Hz
    f POL=1/(2π* C40* R60)=1/(2π* 0.000001* 10)=1/0.000062831853=15915.4Hz

    R66=24.9K 是如何计算的?
  • 请注意,本文内容源自机器翻译,可能存在语法或其它翻译错误,仅供参考。如需获取准确内容,请参阅链接中的英语原文或自行翻译。


    我不确定 R66是根据仿真数据计算得出的。 我需要对此进行研究、并将返回给您。