This thread has been locked.

If you have a related question, please click the "Ask a related question" button in the top right corner. The newly created question will be automatically linked to this question.

[参考译文] 用于24位 DSADC 的无源抗混叠滤波器

Guru**** 2746275 points

Other Parts Discussed in Thread: MSP430F67791A, TINA-TI

请注意,本文内容源自机器翻译,可能存在语法或其它翻译错误,仅供参考。如需获取准确内容,请参阅链接中的英语原文或自行翻译。

https://e2e.ti.com/support/microcontrollers/msp-low-power-microcontrollers-group/msp430/f/msp-low-power-microcontroller-forum/624195/passive-anti-aliasing-filter-for-24-bit-dsadc

主题中讨论的其他器件:MSP430F67791AEVM430-F6779TINA-TI

我使用 F67791A 器件来测量三相交流电压(最大65Hz)和电流。 在 EVM 电路中,它被指定使用1K 的 RC 滤波器,Vs+上为47pF,Vs-(使用24位 Dsadc)。 但在 EVM 的解释中、  

FMod= 1.048MHz、OSR = 256、FS= 4096Hz。 但我无法根据电路图追踪计算结果,以满足 Fmod,FS 的建议设置。

  有人可以帮助我吗?

  • 请注意,本文内容源自机器翻译,可能存在语法或其它翻译错误,仅供参考。如需获取准确内容,请参阅链接中的英语原文或自行翻译。

    Praful、您好!

     请提供有关 F67791A 器件和您正在使用的 EVM 的更多信息。  F67791A 似乎不是 TI 器件、而是带有 ADC 的 EVM、我确实需要知道正在使用的器件。  

    谢谢、  

    ~Leonard~

     

  • 请注意,本文内容源自机器翻译,可能存在语法或其它翻译错误,仅供参考。如需获取准确内容,请参阅链接中的英语原文或自行翻译。
    嗨、Leo、
    IM 使用以下 EVM:
    EVM430-F6779 -用于计量的三相电子电表计量 EVM。 (器件:MSP430F67791A)
    在支持文档 www.ti.com/.../slaa577g.pdf 中、您可以查看电压和电流测量的原理图。 其中还提供了所有详细信息、如 Fmod、FS。
    请帮帮我。
  • 请注意,本文内容源自机器翻译,可能存在语法或其它翻译错误,仅供参考。如需获取准确内容,请参阅链接中的英语原文或自行翻译。
    您好 Praful、
    我已要求此 EVM 的设计人员提供一些分析。
    ~Leonard
  • 请注意,本文内容源自机器翻译,可能存在语法或其它翻译错误,仅供参考。如需获取准确内容,请参阅链接中的英语原文或自行翻译。
    嗨、Leo、
    感谢您的回答。 根据 EVM 文档、更好地了解如何选择抗混叠滤波器值。 我现在正等待设计师的尽早回复。
  • 请注意,本文内容源自机器翻译,可能存在语法或其它翻译错误,仅供参考。如需获取准确内容,请参阅链接中的英语原文或自行翻译。
    嗨、Leo、
    我们是否收到了设计人员的回复?
  • 请注意,本文内容源自机器翻译,可能存在语法或其它翻译错误,仅供参考。如需获取准确内容,请参阅链接中的英语原文或自行翻译。
    Praful、您好!

    我正在研究您的请求。

    此致、

    James

    MSP 客户应用
  • 请注意,本文内容源自机器翻译,可能存在语法或其它翻译错误,仅供参考。如需获取准确内容,请参阅链接中的英语原文或自行翻译。

    Praful、您好!

    感谢您的耐心等待。

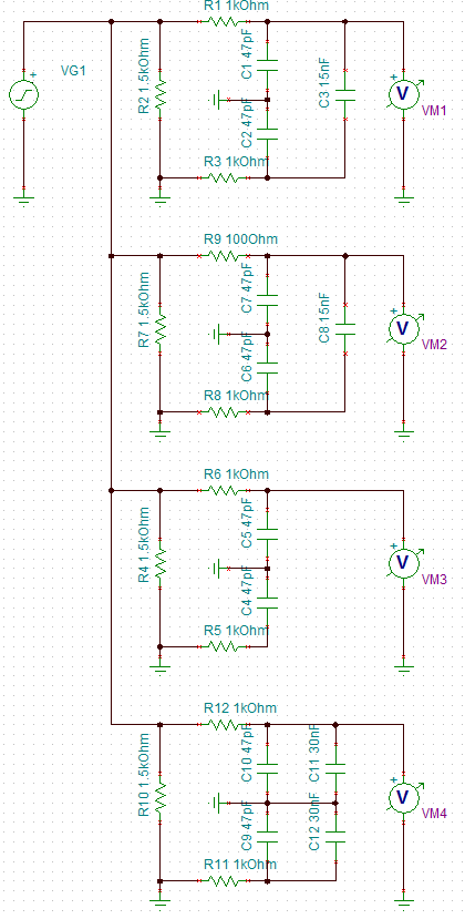
    首先、让我们讨论电压模拟前端(AFE)。 R11、R12、R13和 R19涉及将高电压(例如230V)降低至 MSP430 SD24的满量程范围(FSR)内的输入电压。 对于正输入上的抗混叠(低通)滤波器、C12是差分电容器、C3是共模电容器、R18是滤波电阻器。 无论电容值如何、差分电容器的大小必须至少为共模电容器的10倍。 这会将共模滤波器极点放置在比差分极点至少远十倍频的位置。 在这里、差分电容器的大小是~320倍。

    在功能上、差分电容器与滤波电阻器相结合、可使信号衰减至略高于采样频率的水平。 在这里、-3dB 点发生在7.48kHz。 增大电容将降低截止频率。 接下来、共模电容器与滤波电阻器相结合、可减弱 MHz 范围内的射频干扰。

    对于当前的 AFE、可以应用相同的原理。 请注意、R13是电流互感器(CT)的负载电阻器。

    为了供您参考、我从 TINA-TI 中的原理图中重新创建了 AFE 电路。 然后、我改变了电路配置并在波特图中捕获了结果。

    • VM1
      • 正极侧、默认配置
    • VM2
      • 与默认值类似、但将 R9从1000欧姆更改为100欧姆
      • 这有助于平衡分压器对差分信号滤波器的影响
      • 更多详细信息、请参阅 SLAA638中的第2.2.1节
    • VM3.
      • 不使用差分电容器的默认配置
    • VM4.
      • 差分电容器替换为另外两个共模电容器

    查看上面波特图中的结果、

    • VM1
      • 默认响应
    • VM2
      • 请注意、100欧姆电阻器的衰减程度不会那么高
      • 第二个极点会轻微推出
    • VM3.
      • 没有差分电容器时的响应
    • VM4.
      • 仅使用较大的共模电容器时的响应

    我在下面附上了 TINA-TI 项目文件、因此您可以自己运行仿真并更改组件值。

    e2e.ti.com/.../anti_5F00_aliasing_5F00_rc_5F00_filter.TSC

    希望这对您有所帮助。

    此致、

    James

    MSP 客户应用

  • 请注意,本文内容源自机器翻译,可能存在语法或其它翻译错误,仅供参考。如需获取准确内容,请参阅链接中的英语原文或自行翻译。

    此外、要了解有关抗混叠滤波器的更多信息、我强烈建议您观看我们的 Δ-Σ ADC 混叠培训系列。 它更深入地介绍了差分和共模电容器。 从较高的层面来看、它们可用于(1)降低采样频率周围/高于采样频率的噪声、(2)降低调制频率和/或射频干扰周围的频率倍数。

    此致、

    James

    MSP 客户应用

  • 请注意,本文内容源自机器翻译,可能存在语法或其它翻译错误,仅供参考。如需获取准确内容,请参阅链接中的英语原文或自行翻译。
    非常感谢 James。 此说明和视频非常有用。