您好!
对于许多 MSP430F5528、我们面临一些复位问题:当电源处于活动状态时、MCU 正确退出复位、而 USB 自动保持在不允许任何访问的状态。
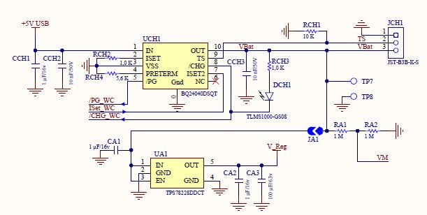
USB 5V 连接到 VUSB 引脚+、用于为电池供电。 电池提供一个3.0V 稳压器、为 MSP430F5528 DVCC 和一个外部复位(MCP121T-240B)供电。
一段时间后、如果我手动触发复位、一切都正常。 问题是客户无法访问盒内的 RESET 引脚。
你有什么想法吗?
此致
好的
This thread has been locked.
If you have a related question, please click the "Ask a related question" button in the top right corner. The newly created question will be automatically linked to this question.
您好!
对于许多 MSP430F5528、我们面临一些复位问题:当电源处于活动状态时、MCU 正确退出复位、而 USB 自动保持在不允许任何访问的状态。
USB 5V 连接到 VUSB 引脚+、用于为电池供电。 电池提供一个3.0V 稳压器、为 MSP430F5528 DVCC 和一个外部复位(MCP121T-240B)供电。
一段时间后、如果我手动触发复位、一切都正常。 问题是客户无法访问盒内的 RESET 引脚。
你有什么想法吗?
此致
好的
好的、感谢您的澄清! 如果我不得不猜测、我认为这可能是一个时间问题、因为主机无法及时从 MSC 获得对其问题的响应、因此会将其置于暂停模式。 为了澄清这一点、如果您可以访问应用程序、并且可以按需重新创建问题、则可以尝试在应用程序进入"暂停"模式时点亮 LED。
SLAA457A.pdf 文档是开始 USB 设计的良好来源、它讨论了在 未连接 USB 时从电池获取 DVCC 和系统、以及在主机存在时切换到 VUSB 和 VBUS。 此外、本文档中的图8显示了 USB 的布局方式。
最后、我想澄清一下您对 LED 闪烁和按钮工作的说法。 在调用 USB_getConnectionState() API 之后或在 USB 枚举状态之前,应用程序中的 LED 和按钮代码是否写入 while 循环中?
如果您要连接到 Windows 10计算机、USB 端口上有新的节能功能、如果 USB 接口上没有活动、这些功能会将设备置于挂起模式。 您可以尝试关闭设备连接到的端口的此功能、看看这是否有助于解决问题。
此致、
Arthi