请注意,本文内容源自机器翻译,可能存在语法或其它翻译错误,仅供参考。如需获取准确内容,请参阅链接中的英语原文或自行翻译。
器件型号:MSP430FR5994 工具/软件:Code Composer Studio
您好!
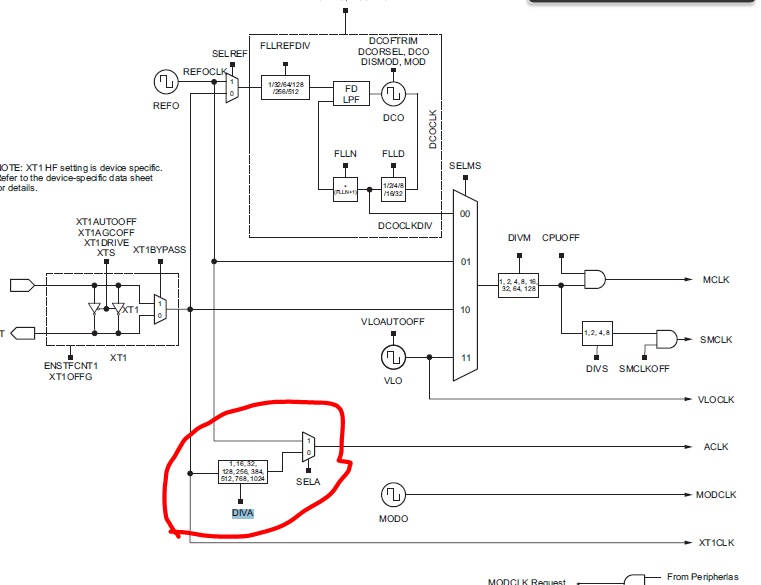
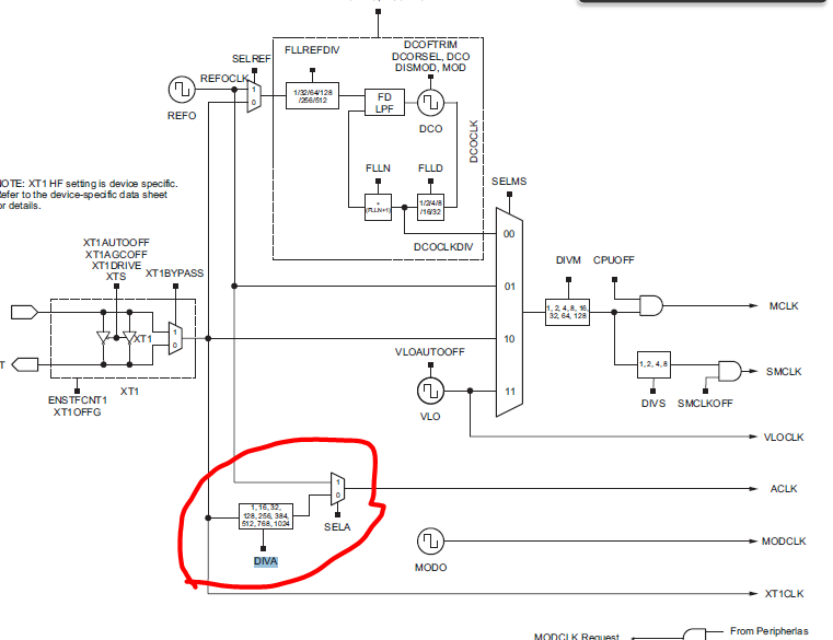
我一直在尝试将时钟设置为 ACLK 的分频器为8、这似乎对时钟没有影响
我已经尝试调节计时器本身的分频器、它执行了我想要的操作
为什么第一种方法不起作用
这是我调节时钟分频器的代码
void initClocks(void){
PJSEL0 |= BIT4 | BIT4;//配置 LFXT 引脚
// CSKEY = RW-0;
CSCTL0_H = CSKEY >> 8;
// 1 MHz
CSCTL1 - DCOFSEL_0;
//为 ACLK 选择 LFXTCLK、为 SMCLK 选择 DCLOCLK 和 MCLK
CSCTL2 = SELA_LFXTCLK | SELESS__DCOCLK | SELM_DCOCLK;
//所有分频器
CSCTL3 = DIVA_3 |DIVS__1 | DIVM__1;
CSCTL4 &=~LFXTOFF;
执行{
CSCTL5 &=~LFXTOFFG;
SFRIFG1 &=~OFIFG;
}
while (SFRIFG1和 OFIFG);
CSCTL0_H = 0;
}