This thread has been locked.

If you have a related question, please click the "Ask a related question" button in the top right corner. The newly created question will be automatically linked to this question.

[参考译文] MSP432E401Y:在主电源出现故障时为 RTC 备份电池

Guru**** 2553450 points
Other Parts Discussed in Thread: MSP432E401Y

请注意,本文内容源自机器翻译,可能存在语法或其它翻译错误,仅供参考。如需获取准确内容,请参阅链接中的英语原文或自行翻译。

https://e2e.ti.com/support/microcontrollers/msp-low-power-microcontrollers-group/msp430/f/msp-low-power-microcontroller-forum/935142/msp432e401y-back-up-battery-for-rtc-in-case-main-power-fails

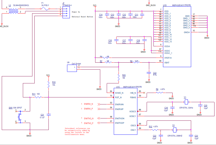
器件型号:MSP432E401Y

您好!

在主电源出现故障时、我尝试使用备用电池来维持 RTC 数据、我想知道主电源和备用电池的原理图是否正确、它基于评估板原理图。 此外、微控制器是否会在主电源出现故障时自动切换到备用电池、以及是否还可以在备用电源时自动切换回主电源。

  • 请注意,本文内容源自机器翻译,可能存在语法或其它翻译错误,仅供参考。如需获取准确内容,请参阅链接中的英语原文或自行翻译。

    器件型号:MSP432E401Y

    您好!

    我要添加一个纽扣电池、让 MCU 切换、以防主 VDD 电源出现故障、我想知道这是添加纽扣电池的正确原理图。 此外、RTC 晶体是否默认使用主电源(VDD)、然后在 VDD 电源发生故障时切换到 VBAT?

  • 请注意,本文内容源自机器翻译,可能存在语法或其它翻译错误,仅供参考。如需获取准确内容,请参阅链接中的英语原文或自行翻译。

    您好、Kirushigan、

    明白了、我将帮助查看此 原理图并在稍后更新。

    此致

    Johnson