请注意,本文内容源自机器翻译,可能存在语法或其它翻译错误,仅供参考。如需获取准确内容,请参阅链接中的英语原文或自行翻译。
器件型号:MSP430FR50431 您好!
我正在辩论要为 USSXTIN 添加什么、USSXTOUT 输出
应该连接到外部时钟、还是应该将它们连接到 DVSS?
我正在使用 msp430fr50431组件、我们收到了您建议使用6043方案、但我有一些冲突的来源、或者我不能正确理解它们。
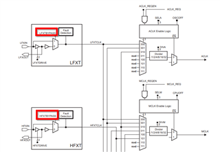
一方面、这些引脚被用作一个振荡器:


另一方面、写下此注释:

This thread has been locked.
If you have a related question, please click the "Ask a related question" button in the top right corner. The newly created question will be automatically linked to this question.
您好!
我正在辩论要为 USSXTIN 添加什么、USSXTOUT 输出
应该连接到外部时钟、还是应该将它们连接到 DVSS?
我正在使用 msp430fr50431组件、我们收到了您建议使用6043方案、但我有一些冲突的来源、或者我不能正确理解它们。
一方面、这些引脚被用作一个振荡器:


另一方面、写下此注释:
