大家好、我叫 minhyung。
我正在使用 RF430FRL152H 和 MPS-EXP430G2ET + DLP7970ABP 创建定制板。
与 NFC 配合使用的 RF430FRL152h 定制板将通过光传感器接收 LED 灯、并将数据发送到主套件 MPS-EXP430G2ET + DLP7970ABP 并发送到 PC 以进行显示。 我们将在 Matlab 中显示数据。
通过使用 Matlab 接收原始数据、我成功地实时绘制了图形。 但是、我还有一个问题。
当红色 LED 和红外 LED 在交叉点闪烁时、每当红色和红外闪烁时、数据就会很奇怪、我想我会得到不同的原始数据。 但是、我意外地得到了一些奇怪的原始数据、如下图。 这与电容器的充电和放电图类似。 为什么该图看起来如此?
然而、新颖之处在于、如果在 LED 处于十字路口时我们不应用除荧光灯以外的任何光、我们可以获得恒定的原始数据、如下图所示。
我想解决图形出现奇怪的问题。 我目前正在尝试创建脉动式血氧计。 但是、如果得出该奇怪的图形、则无法获得氧饱和度值。
最后、我有一个问题。 对于我获得的原始数据、该值饱和为0.5V、因此无法获得更高的值。 为什么该值饱和为0.5V? 是否有办法解决这个问题?
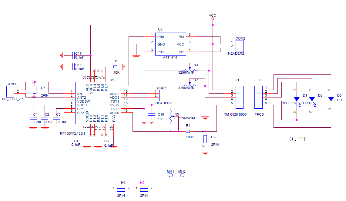
为了帮助解决该问题、我附上了定制板的原理图。
谢谢你。
