This thread has been locked.

If you have a related question, please click the "Ask a related question" button in the top right corner. The newly created question will be automatically linked to this question.

[参考译文] TRF7970A:TRF7970

Guru**** 2562120 points
Other Parts Discussed in Thread: TRF7970A

请注意,本文内容源自机器翻译,可能存在语法或其它翻译错误,仅供参考。如需获取准确内容,请参阅链接中的英语原文或自行翻译。

https://e2e.ti.com/support/wireless-connectivity/other-wireless-group/other-wireless/f/other-wireless-technologies-forum/755405/trf7970a-trf7970

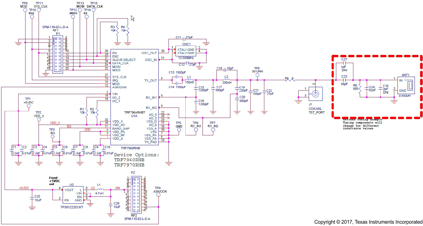
器件型号:TRF7970A

在我们的一个应用中、我们将 TRF7970A 与上面提供的天线设计电路数据表一起使用。  

是否有人可以在传输输出引脚中的每个节点上提供信号波形。  

  • 请注意,本文内容源自机器翻译,可能存在语法或其它翻译错误,仅供参考。如需获取准确内容,请参阅链接中的英语原文或自行翻译。
    请注意、我们对组件值进行了微调、以满足天线的阻抗匹配要求。
  • 请注意,本文内容源自机器翻译,可能存在语法或其它翻译错误,仅供参考。如需获取准确内容,请参阅链接中的英语原文或自行翻译。

    Laxman、您好!

    请参阅此文档 :e2e.ti.com/.../5543.TRF79xxA_5F00_Test-points_5F00_05_5F00_2013.pdf

  • 请注意,本文内容源自机器翻译,可能存在语法或其它翻译错误,仅供参考。如需获取准确内容,请参阅链接中的英语原文或自行翻译。
    您好、Ralph、

    谢谢你。 这些信号仅与共享文档相同、但我们的软件团队无法读取 UID (始终 FIFO 为 FF)。 您能否提供射频波形以在读取和写入周期中进行调试。
  • 请注意,本文内容源自机器翻译,可能存在语法或其它翻译错误,仅供参考。如需获取准确内容,请参阅链接中的英语原文或自行翻译。
    您好、Ralph、

    是否也可以共享您的电子邮件 ID。
  • 请注意,本文内容源自机器翻译,可能存在语法或其它翻译错误,仅供参考。如需获取准确内容,请参阅链接中的英语原文或自行翻译。
    Laxman、您好!

    我们没有此类捕获可供共享、而且我们从未调试过类似射频波形的问题、通常问题源于软件实施、因此检查 SPI 线路更有价值。

    很抱歉、我不会在 E2E 上分享我的电子邮件。 如果您需要发送任何不适合公共论坛的内容、您可以通过通过我的个人资料访问的私人消息进行发送、只需单击下拉选项的"Connect"即可。