This thread has been locked.

If you have a related question, please click the "Ask a related question" button in the top right corner. The newly created question will be automatically linked to this question.

[参考译文] PMP7668:输入查询

Guru**** 2779795 points

Other Parts Discussed in Thread: PMP7668

请注意,本文内容源自机器翻译,可能存在语法或其它翻译错误,仅供参考。如需获取准确内容,请参阅链接中的英语原文或自行翻译。

https://e2e.ti.com/support/tools/simulation-hardware-system-design-tools-group/sim-hw-system-design/f/simulation-hardware-system-design-tools-forum/902925/pmp7668-input-inquiry

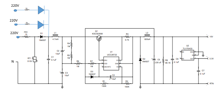
器件型号:PMP7668

大家好、

我的客户希望确认是否要添加 PMP7668非隔离式降压转换器的半波三相整流电路输入。 它是否起作用?

提前感谢。

此致、


Renan

  • 请注意,本文内容源自机器翻译,可能存在语法或其它翻译错误,仅供参考。如需获取准确内容,请参阅链接中的英语原文或自行翻译。

    Renan、您好!

    是的、理论上它将起作用。 但是、如果不在输入端的两根导线中的任何一根断开的情况下运行、三相系统应处于带电状态。 如果断开中性点、此电路将变为不工作状态。

    此致、

    Salil