This thread has been locked.

If you have a related question, please click the "Ask a related question" button in the top right corner. The newly created question will be automatically linked to this question.

[参考译文] WEBENCH®︎工具/ISO224EVM:用于3.3 ADC 的 ISO224

Guru**** 2754255 points

Other Parts Discussed in Thread: ISO224EVM, ISO224, TLV6001

请注意,本文内容源自机器翻译,可能存在语法或其它翻译错误,仅供参考。如需获取准确内容,请参阅链接中的英语原文或自行翻译。

https://e2e.ti.com/support/tools/simulation-hardware-system-design-tools-group/sim-hw-system-design/f/simulation-hardware-system-design-tools-forum/824703/webench-tools-iso224evm-iso224-for-3-3-adc

器件型号:ISO224EVM
主题中讨论的其他器件: ISO224TLV6001

工具/软件:WEBENCHRegistered设计工具

您好!

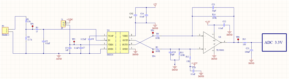
我正在按照 ISO224EVM 设计隔离式交流电压检测、数据表中提到 ISO224的 VIN 不能超过12V 差分输出、满量程电压为4V、因此 ISO224的 VOUT (P-P) 为 4V、ISO224的 VDD2为5V、 TLV6001所需的输出电压(P-P) 为3V (电压输出摆幅可高达30mV、接近两个电源轨)。 TLV6001电源为3.3V 、电平转换为1.65V

运算放大器的增益必须为0.75、计算公式为运算放大器增益= 3/4 = 0.75V/V 那么、如何设置0.75的增益呢? 如果我将单位增益设置为4V、则 TLV6001的输出不在3.3范围内。 以上分析适用于最大值:来自电阻分压器的输入电压。 如果我为120交流系统设置电阻分压器 、以实现最大值:电压感应 、我的交流输出电压 不超过60V  、因此 VOUT (P-P)为2V、则 TLV6001的增益为3/2。 请向我推荐良好的解决方案。 在数据表中,交流电压范围为50V 至750V。 我 使用低功耗模块 进行实验验证30V 交流是否可以使用 ISO224进行30V 交流感应    

  • 请注意,本文内容源自机器翻译,可能存在语法或其它翻译错误,仅供参考。如需获取准确内容,请参阅链接中的英语原文或自行翻译。

    您好、Shah、

    感谢您的发帖、欢迎加入论坛!  

    您的 TLV6001连接需要进行一些更改、但本文档准确地显示了您所需的内容: http://www.ti.com/lit/an/sbaa317/sbaa317.pdf

    但要回答您的问题、放大器的增益由反馈和增益电阻器 R14、R12、R5和 R6的电阻比设置。 您还需要为所需的电平位移提供1.65V 电压。  

  • 请注意,本文内容源自机器翻译,可能存在语法或其它翻译错误,仅供参考。如需获取准确内容,请参阅链接中的英语原文或自行翻译。

    好的、谢谢您、我将看到按照本文档进行设计

  • 请注意,本文内容源自机器翻译,可能存在语法或其它翻译错误,仅供参考。如需获取准确内容,请参阅链接中的英语原文或自行翻译。

    听起来不错的沙阿! 发布完成后的内容、我将进行介绍。