This thread has been locked.

If you have a related question, please click the "Ask a related question" button in the top right corner. The newly created question will be automatically linked to this question.

[参考译文] LM51551:仿真不工作

Guru**** 2524550 points
Other Parts Discussed in Thread: LM5155, LM51551, PMP22800

请注意,本文内容源自机器翻译,可能存在语法或其它翻译错误,仅供参考。如需获取准确内容,请参阅链接中的英语原文或自行翻译。

https://e2e.ti.com/support/tools/simulation-hardware-system-design-tools-group/sim-hw-system-design/f/simulation-hardware-system-design-tools-forum/1463588/lm51551-simulation-not-working

器件型号:LM51551
主题中讨论的其他器件:LM5155、、 PMP22800

工具与软件:

您好!
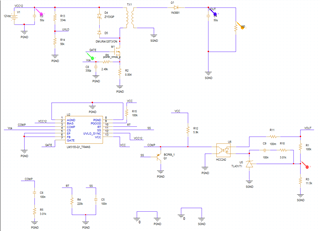
我尝试在 PSpice 中使用 LM5155模型运行仿真、但无法获得正确的输出。
仿真试图从12V 输入获取24V 输出。
早些时候、我在从 LM51551模型获取栅极输出时遇到了问题、甚至现在栅极输出的峰值电压不正确(<6V)。
我尝试过使用不同的光隔离器模型:MOSFET、输出二极管、使用单独的接地和使用相同的接地、但我似乎无法解决这个问题。
我尝试运行的仿真设计基于 TI 的 PMP22800参考设计。

在尝试对 PMP22800设计进行仿真之前、我能够成功地对此芯片进行升压参考设计的仿真。

我将附加屏幕截图以及仿真文件。
我们将感谢您提供任何帮助。

谢谢!
Priyankar。

 e2e.ti.com/.../pmp22800_5F00_simulation.zip

  • 请注意,本文内容源自机器翻译,可能存在语法或其它翻译错误,仅供参考。如需获取准确内容,请参阅链接中的英语原文或自行翻译。

    尊敬的 Priyankar:

    感谢您的咨询。

    我想问题出在您使用的变压器上。 请尝试使用耦合电感器并注意绕组点。

    我建议使用 TI.com 上随附的反激式测试台、 此测试台可以正常工作、您可以先根据您的参考设计对其进行修改。

    此致

    Moritz