您好!
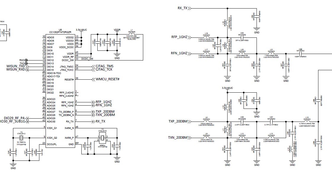
当尝试使用20dBm 纯 TX 路径加入 Wi-sun 网络时、我们在自己的电路板上面临一致的 MCU 复位问题。 加入14dBm TX/RX 路径不会出现问题。 请参阅以下 sch:

MCU:CC1352P74T0RGZR
2.4GHz 路径:未使用
915MHz 14dBm 路径:组件值遵循 CC1352PEM-XD7793-XD24-PA9093参考设计
915MHz 20dBm 路径:组件值 遵循 CC1352PEM-XD7793-XD24-PA9093参考设计
每次 MCU 尝试加入 TX 功率介于14-20dBm (高功率 PA)之间的 Wi-sun 网络时、MCU 都会复位。 如下所示:

黄色:引脚42、DIO29_RF_PA;蓝色是 GPIO 引脚始终输出高电平以指示 MCU 正在运行。
每当 MCU 尝试使用20dBm 路径进行 TX (DIO29_RF_PA 至 RF 开关变为高电平)时、MCU 进入复位状态、由 GPIO 电压下降(蓝色)表示。 当复位发生时、VDDS、VDDR 和 RST#电压稳定。
我们的电路板(14dBm 路径)或 TI CC1352P7-1开发套件(14dBm 和20dBm 路径)上没有发生这种情况。
有趣的是、如果我们在14dBm 和20dBm 路径上使用 SimpleRF Studio 7执行调制/未调制 TX 或数据包 Tx&RX、则电路板上不会发生此复位问题。
我们使用以下 SDK:
simplelink_cc13xx_cc26xx_sdk_5_40_00_40
simplelink_cc13xx_cc26xx_sdk_6_20_00_29
我们已尝试以下操作、但未成功:
1.关闭 DCDC、移除 L7并使用全局 LDO。
2.将20dBm 路径电源与 MCU 电源分离。 使用单独的3.3V 电源为20dBm 路径(L10以上的3.3V-WUC)供电。
3.删除了 L16、L17 (在14dBm 路径中)、删除了 C60、删除了 C57、L13。
删除 L9或 L10将停止复位问题。 删除 L8不会停止此问题。
卸下20dBm 前端中的所有其他组件、仅保留 L9、L10和 L11、重置问题仍然存在。
我们排除了以下问题:
DCDC VDDR 中的 dip
2. VDDS 中的骤降
重置#信号中的 Dip
感谢您提供任何意见。
此致、
Yong