This thread has been locked.

If you have a related question, please click the "Ask a related question" button in the top right corner. The newly created question will be automatically linked to this question.

[参考译文] CC1200:分离 PA 和 LNA 的阻抗匹配网络

Guru**** 2506595 points


请注意,本文内容源自机器翻译,可能存在语法或其它翻译错误,仅供参考。如需获取准确内容,请参阅链接中的英语原文或自行翻译。

https://e2e.ti.com/support/wireless-connectivity/sub-1-ghz-group/sub-1-ghz/f/sub-1-ghz-forum/1454576/cc1200-impedance-matching-network-for-separated-pa-and-lna

器件型号:CC1200

工具与软件:

您好!

我想知道现有的参考设计是否具有可使 PA 和 LNA 变为50欧姆的单独匹配网络。 我可以找到使用 TRX_SW 将两者连接在一起的参考设计;或者使用阻抗匹配器件(如 LFD21868MMF1D386)。

对于 LNA 输入、根据 SWRR121的去离子器数据表、我将得到L191 = 20.87nH, L192 = L201 = 13.47nH, C191 = C201 = 2.25pF。 这些值接近参考设计中的值L191 = 15nH, L192 = L201 = 12nH, C191 = C201 = 3.3pF,我想假设 L193中的 LNA 值在参考设计中调整为50欧姆,并根据物理布局等进行调整。 该假设是否正确?

对于 PA、我在多个参考设计中看到它的偏置路径包含一个并联的10R 电阻器和33pF 电容器、这在数据表中并未真正对此进行说明。 直流偏置是否需要这些 RC 网络? 例如、具有 VCC 偏置的简单 T 网络不会具有这些 RC。

好的

  • 请注意,本文内容源自机器翻译,可能存在语法或其它翻译错误,仅供参考。如需获取准确内容,请参阅链接中的英语原文或自行翻译。

    您好!

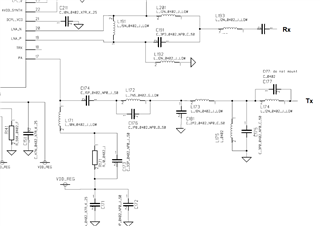
    如果要从公共 Rx 端口分离、请使用以下拓扑:

    当 Tx 输出功率大于10dBm 时、需要 R171和 C173。 如果输出功率始终低于10dBm (例如与 FEM 搭配使用时)、则可将其移除。

  • 请注意,本文内容源自机器翻译,可能存在语法或其它翻译错误,仅供参考。如需获取准确内容,请参阅链接中的英语原文或自行翻译。

    您好、感谢您的回复。 对于 TX、它使用大量元件进行单端信号匹配。 与典型的 T 或 Pi 网络相比、额外级的目的是什么?

  • 请注意,本文内容源自机器翻译,可能存在语法或其它翻译错误,仅供参考。如需获取准确内容,请参阅链接中的英语原文或自行翻译。

    您好!

    Tx 滤波主要包含一个二次谐波陷波、并联电容和 T-LPF 网络。  

    这是在868/FCC ISM 频段中运行且符合915 MHz 和 FCC 法规的通用参考设计。 如果仅针对一个 ISM 频带、滤波总是可以略微降低、但仍建议遵循标准参考设计。