请注意,本文内容源自机器翻译,可能存在语法或其它翻译错误,仅供参考。如需获取准确内容,请参阅链接中的英语原文或自行翻译。
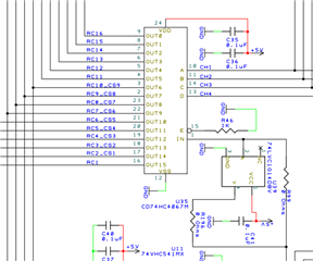
部件号:CD74HC4067 CD74HC4067M在我们的设计中使用,我需要知道引脚1的输出电平
我在引脚A,B,C和D上提供输入,根据该情况,其中一个输出将会降低。所以我的问题是,我什么时候会得到引脚1高或低? 我查找此信息的原因是我将其用作计算机的DI作为选择卡的反馈。
This thread has been locked.
If you have a related question, please click the "Ask a related question" button in the top right corner. The newly created question will be automatically linked to this question.
CD74HC4067M在我们的设计中使用,我需要知道引脚1的输出电平
我在引脚A,B,C和D上提供输入,根据该情况,其中一个输出将会降低。所以我的问题是,我什么时候会得到引脚1高或低? 我查找此信息的原因是我将其用作计算机的DI作为选择卡的反馈。
嗨,Deep,
我不确定这里是否存在对设备功能的误解。
引脚1是通用的I/O引脚(在示意图中的中)。 这将连接到16个输入/输出插针中的任意一个(示意图中的0-15外)。 S0-S3 (示意图中的A,B,C,D)是根据以下真值表确定要与引脚1建立的连接的输入。 S0-S3 将根据数据表中的VIH/VIL级别进行高和低注册(参见VIH/VIL上的常见问题)此设备是一种被动设备,只允许信号通过,不会驱动任何信号。 引脚1的输出电平将严格取决于根据S0-S3选择的信号路径上的内容。 
谢谢!
Rami