This thread has been locked.

If you have a related question, please click the "Ask a related question" button in the top right corner. The newly created question will be automatically linked to this question.

[参考译文] TS3A227E:线缆输出检测

Guru**** 2390735 points
Other Parts Discussed in Thread: TS3A227E, TS3A226AE, TS3A225E
请注意,本文内容源自机器翻译,可能存在语法或其它翻译错误,仅供参考。如需获取准确内容,请参阅链接中的英语原文或自行翻译。

https://e2e.ti.com/support/switches-multiplexers-group/switches-multiplexers/f/switches-multiplexers-forum/775078/ts3a227e-detection-of-line-out-cable

器件型号:TS3A227E
主题中讨论的其他器件: TS3A226AETS3A225E

您好!

我需要检测线路输出3极插孔的连接。  我已经阅读了 TS3A227E 的数据表以及 EVM 的原理图、我不确定是否可以使用此 IC 检测线缆、其中负载为10千欧或以上、而耳机的阻抗低于100欧姆。

请就此向我提供帮助吗?

此致、

 Miguel

  • 请注意,本文内容源自机器翻译,可能存在语法或其它翻译错误,仅供参考。如需获取准确内容,请参阅链接中的英语原文或自行翻译。

    米格尔

    您是否仅想检测是否将一种类型的耳机插入3.5mm 插孔?  TS3A227E 的功能远不止检测是否有耳机插入音频插孔、它还将检测3极耳机和两种不同类型的4极耳机之间的差异、并配置内部开关矩阵、将耳机的麦克风和接地线路由到 系统中的正确位置。  

    如果您只想检测耳机的插入情况、一种简单且经济高效的解决方案是使用具有内部机械开关的音频插孔、并使用 MCU GPIO 引脚来监控机械开关状态。  

    您是否有一张图、说明您的系统是什么以及您想要检测的耳机连接类型?  

    此 e2e 文章介绍了 TS3A227E 如何使用注入电流和来区分不同类型的耳机。  您可以看到、内部 ADC 可以分辨100欧姆和10kohm (>2800欧姆)之间的差异。  

    谢谢、

    Adam

  • 请注意,本文内容源自机器翻译,可能存在语法或其它翻译错误,仅供参考。如需获取准确内容,请参阅链接中的英语原文或自行翻译。

    尊敬的 Adam:

    感谢您的回答。

    在本例中、我只需要检测一种类型的 Jack。 它是一个3极插孔:L (TIP) /R (环形) /GND (SLEEVE)。

    确实、我可以使用 MCU GPIO 来监控机械开关的状态。  但我想知道 TS3A226AE 或 TS3A225E 等 IC 是否能够提供更多功能。

    查看 TS3A225E 数据表中建议的参考原理图、TIP 连接到 VDD。  此直流连接是否会损坏耳机扬声器?

    再次感谢

     Miguel

  • 请注意,本文内容源自机器翻译,可能存在语法或其它翻译错误,仅供参考。如需获取准确内容,请参阅链接中的英语原文或自行翻译。

    米格尔

    TS3A226AE 和 TS3A225E 器件旨在检测麦克风和环绕声线路并提供自动路由至系统中正确位置的功能。  不同的耳机在不同的引脚上具有麦克风和接地。  在您的应用中、您不支持具有麦克风的设备、因此您不需要此功能。

    数据表中的 TS3A225E 参考原理图没有将 TIP 连接到 VDD。  TIP 引脚将连接到音频编解码器。

    谢谢、

    Adam

  • 请注意,本文内容源自机器翻译,可能存在语法或其它翻译错误,仅供参考。如需获取准确内容,请参阅链接中的英语原文或自行翻译。

    尊敬的 Adam:

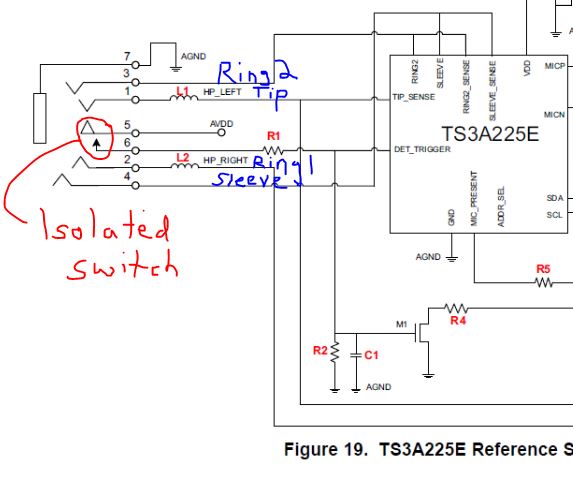
    我参考的是 TS3A225E 数据表中显示的该原理图。

    AVDD 连接到 TIP 以触发附件检测。 这不会损坏扬声器吗?

    此致、

     Miguel

  • 请注意,本文内容源自机器翻译,可能存在语法或其它翻译错误,仅供参考。如需获取准确内容,请参阅链接中的英语原文或自行翻译。

    米格尔

    您所参考的节点是与 TIP 引脚隔离的内部机械开关。  将耳机插入插孔后、机械开关将关闭 DET_TRIGGER (由 R2发出脉冲)与 AVDD 之间的连接。  这会在 DET_TRIGGER 控制逻辑引脚上创建从低电压到高电压的转换、并启动 TS3A225E 检测序列以确定插入的耳机类型。

    使用此机械开关是我建议使用 GPIO 进行监控以检测插入情况的方法、因为您无需知道插入了哪种类型的耳机。  

    谢谢、

    Adam

  • 请注意,本文内容源自机器翻译,可能存在语法或其它翻译错误,仅供参考。如需获取准确内容,请参阅链接中的英语原文或自行翻译。
    好的、Adam。 非常感谢您的大力支持。