请注意,本文内容源自机器翻译,可能存在语法或其它翻译错误,仅供参考。如需获取准确内容,请参阅链接中的英语原文或自行翻译。
器件型号:CC3120 您好!
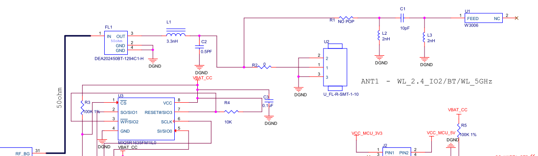
CC3120 WiFi 板根据 CC3120 升压进行定制。
SDK:
simplelink_sdk_wifi 插件_2_30_00_10
simplelink_msp432p4_sdk_2_30_00_14
闪存 SPI 的服务包是 sp_3.9.0.6_2.0.0.0_2.2.0.6.bin。
我现在可以使用 network_termine case 成功运行。
当我使用 scan -n 20命令搜索 wifi 时、我只能在下面搜索 wifi。
但其他 WiFi SSID 无法搜索。
下图是我用手机搜索的 wifi
此信号可使用 WPS。 其他信号不可搜索。 其他信号不是5G。
导致它仅搜索 WPS?的原因
如果要搜索其他信号、需要什么配置?
原理图如下所示:
希望得到您的帮助。
最好
Andre


