This thread has been locked.

If you have a related question, please click the "Ask a related question" button in the top right corner. The newly created question will be automatically linked to this question.

[参考译文] CC3220SF-LAUNCHXL:使用3.3V 外部电路板电源时、复位开关不工作

Guru**** 2593870 points
Other Parts Discussed in Thread: CC3220SF

请注意,本文内容源自机器翻译,可能存在语法或其它翻译错误,仅供参考。如需获取准确内容,请参阅链接中的英语原文或自行翻译。

https://e2e.ti.com/support/wireless-connectivity/wi-fi-group/wifi/f/wi-fi-forum/861170/cc3220sf-launchxl-reset-switch-not-working-when-using-external-3-3v-board-supply

器件型号:CC3220SF-LAUNCHXL
主题中讨论的其他器件:CC3220SF

我根据 Launchpad 用户指南设置了所有跳线、用于3.3V 外部电源。 包括使 Vsense 跳线保持开启状态和 RST_pU/J9开关打开。

Reset/SW1开关无法正常工作,不执行任何操作-重置指示灯亮起,但按下开关时不会发生任何情况。

这是因为板载仿真器必须加电/运行才能使 CC3220SF 复位正常工作吗?  

  • 请注意,本文内容源自机器翻译,可能存在语法或其它翻译错误,仅供参考。如需获取准确内容,请参阅链接中的英语原文或自行翻译。

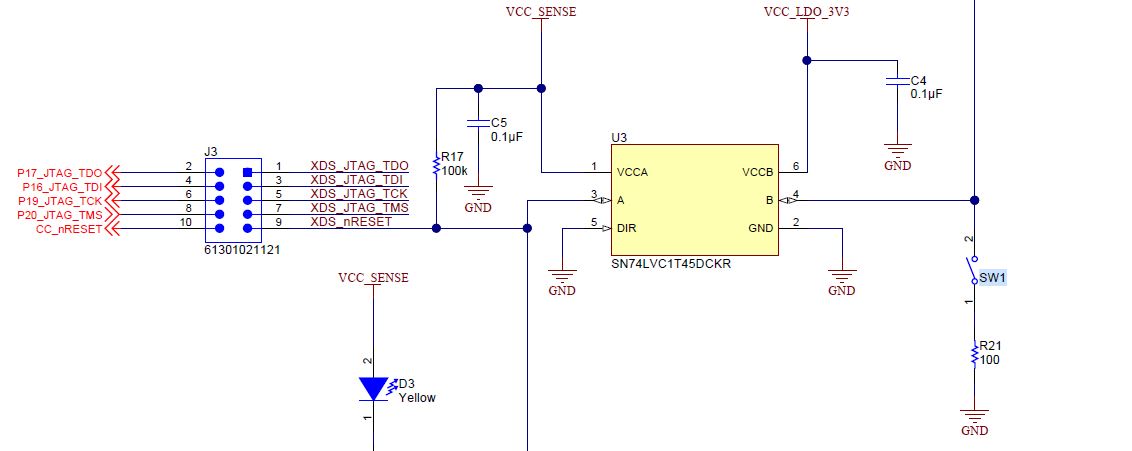
    从 launchpad 原理图中:

    我尚未查看有关如何使用 Launchpad 进行外部电源的说明、但根据此原理图、您必须:

    -确保 VCCA 和 VCCB 都具有所需的电平、以确保电平转换器正常工作。

    -确保跳线在 J3上就位

    sw1在 CC3220SF 上执行某些操作。  

  • 请注意,本文内容源自机器翻译,可能存在语法或其它翻译错误,仅供参考。如需获取准确内容,请参阅链接中的英语原文或自行翻译。

    我确信 J3 - VSENSE 上有两个跳线、并且复位。

    但是,VCCB 位于 LDO_3V3的一侧,我想我没有这个电源:因为我现在有外部3.3节电池,而红色 LED (我认为是在 LDO 为电路板供电时打开)关闭。  因此 ,我认为我不是通过仿真器端的 LDO 为电路板供电。

    电路板跳线 J17和 J19根据电路板用户指南进行连接-以通过电池为电路板供电。  正如您指出的、我不知道 VCCB 是否正确。

    使用不同的跳线设置通过5V 为电路板供电,然后用于复位。 因为对于5V 电压(我理解)、您必须为仿真器侧供电、其中 LVO 为、然后将3.3V 电压施加到我的目标。  (所以我假设 VCCB 处于您所写的正确级别)。

    您是否要将外部3.3V 电压放置到仿真器端? ? 输出电压。    

    编辑:啊,我看到我在用途上做了什么: 我不想为仿真器芯片供电,我认为它可能会侵入我的外部调试器和串行。  因此我 已将其设置为不为该端供电(BRD 和 VBAT 组合)。   但您需要重置-撞机..  

    谢谢!