This thread has been locked.

If you have a related question, please click the "Ask a related question" button in the top right corner. The newly created question will be automatically linked to this question.

[参考译文] CC2590:CC2590 TX 证书功耗在数据表中小于12dB

Guru**** 2553450 points
Other Parts Discussed in Thread: CC2590

请注意,本文内容源自机器翻译,可能存在语法或其它翻译错误,仅供参考。如需获取准确内容,请参阅链接中的英语原文或自行翻译。

https://e2e.ti.com/support/wireless-connectivity/zigbee-thread-group/zigbee-and-thread/f/zigbee-thread-forum/612827/cc2590-cc2590-tx-cerrier-power-is-less-12-db-on-datasheet

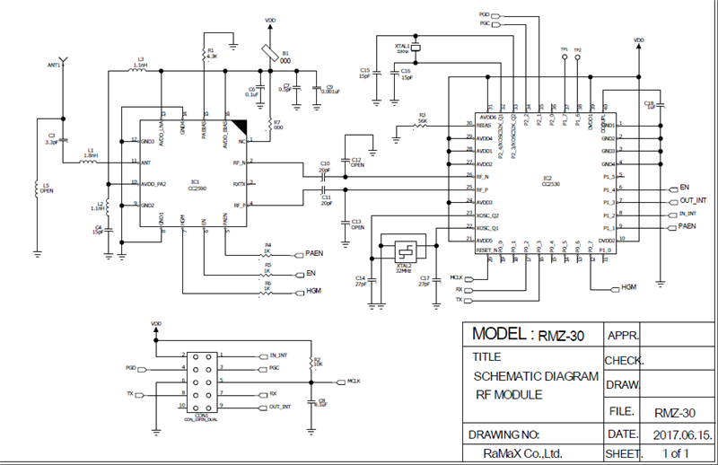
器件型号:CC2590

您好、Mesh 网络团队

我们在原理图和艺术品上使用 CC2590、如下所示

但是、CC2590 TX 陶瓷功率在数据表中小于12dB。 然后 、RX 是正常的

我们可能操作 TX 放大器 funcion。

我们能否获得信息和解决方案?

我们附加了有关页面布局的文件。

此致

Geralde2e.ti.com/.../PCB_5F00_RMZ_2D00_30.pdf

  • 请注意,本文内容源自机器翻译,可能存在语法或其它翻译错误,仅供参考。如需获取准确内容,请参阅链接中的英语原文或自行翻译。
    您好 Gerald、

    您实际上获得了什么 TX 功率级别?

    谢谢、
    Fredrik