我在一份文档中看到对TPS54061的电源纹波测量,和我自己测到了不一样,是我的测量方式不对吗?还是示波器设置的不对?
8.1 功能测试
-----------------------------
自己测量的波形图,示波器设置------交流耦合,带宽限制20M,短地线
测量的是C21两端的电压纹波
This thread has been locked.
If you have a related question, please click the "Ask a related question" button in the top right corner. The newly created question will be automatically linked to this question.
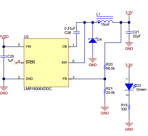
我在一份文档中看到对TPS54061的电源纹波测量,和我自己测到了不一样,是我的测量方式不对吗?还是示波器设置的不对?
8.1 功能测试
-----------------------------
自己测量的波形图,示波器设置------交流耦合,带宽限制20M,短地线
测量的是C21两端的电压纹波